ABLIC S-191L/191Nx Series Voltage Detectors
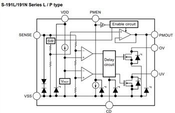
ABLIC S-191L/191Nx Series Voltage Detectors are developed using CMOS technology. These S-191L/191Nx detectors feature high accuracy with the supply voltage divided output that detects undervoltage and overvoltage. The voltage detectors consist of a SENSE pin that has a built-in reverse connection protection circuit that reduces current in the SENSE pin during reverse connection. The supply voltage divided output is a function that divides the VSENSE into VSENSE/6, VSENSE/8, VSENSE/12, or VSENSE/14 and outputs the voltage. These S-191L/191Nx detectors withstand 45V load dump and are AEC-Q100 qualified. The voltage detectors are lead (Sn 100%) and halogen-free. Typical applications include overvoltage detection of power supply for automotive electric components, automotive battery voltage detection, and for automotive use.Features
- Detector block:
- Detection voltage:
- 4V to 10V (0.05V step) undervoltage detection voltage
- 16V to 18V (0.1V step) overvoltage detection voltage
- Detection voltage accuracy:
- Up to ±1.5% under-voltage detection voltage
- Up to ±1.5% overvoltage detection voltage
- Release delay time accuracy:
- Up to ±15% (CD = 3.3nF)
- Output form:
- Nch open-drain output
- Detection voltage:
- Supply voltage divider block:
- Output voltage:
- VPMOUT = VSENSE/6 (S-191L series L / M / N type)
- VPMOUT = VSENSE/8 (S-191L series P / Q / R type)
- VPMOUT = VSENSE/12 (S-191N series L / M / N type)
- VPMOUT = VSENSE/14 (S-191N series P / Q / R type)
- Output capacitor (CPM):
- 0.1μF to 0.22μF ceramic capacitor range can be used
- Built-in enable circuit:
- Ensures long battery life
- Output voltage:
- Current consumption:
- During the supply voltage divided, output operates at 1.3μA
During the supply voltage divided, output stops at 0.9μA
- During the supply voltage divided, output operates at 1.3μA
- 3V to 36V operating voltage range
- Withstand 45V load dump
- Operating temperature range:
- -40°C to 125°C for S191L_191NxxxxA series
- -40°C to 105°C for S191L_191NxxxxH series
- -40°C to 150°C for S191L_191NxxxxS series
- AEC-Q100 qualified
- Lead (Sn 100%) and halogen-free
Applications
- Overvoltage detection of power supply for automotive electric component
- Automotive battery voltage detection
- For automotive use (car body, headlight, ITS, accessory, car navigation system, and car audio system)
Publicerad: 2023-11-05
| Uppdaterad: 2024-01-18
