Allegro MicroSystems A89506 Full-Bridge PWM Gate Driver
Allegro MicroSystems A89506 Full-Bridge PWM Gate Driver is optimized for pulse-width-modulated (PWM) control of DC motors. The A89506 is capable of 50V operation and can provide the gate drive for an all N-channel external MOSFET bridge. The device includes input terminals for use in controlling the speed and direction of a DC motor with externally applied PWM control signals. Internal synchronous rectification control circuitry is provided to lower power dissipation during PWM operation. The A89506 features internal circuit protection such as VDS protection, thermal shutdown with hysteresis, undervoltage monitoring of the load supply voltage (VBB), and crossover-current protection.The AEC-Q100 qualified A89506 offers an effective replacement for relays and closure systems and can also be used to drive DC motors and actuators in conventional, hybrid, and electric vehicles. The device is ideal for applications such as window and door actuators, EV charger locks, electronic parking brakes, and folding mirrors.
The Allegro MicroSystems A89506 Gate Driver is available in a low-profile 20-contact QFN package (suffix "ES") and a 20-lead eTSSOP (suffix "LP") package. Both package variants feature an exposed pad for enhanced thermal performance.
Features
- PHASE/ENABLE/MODE control logic
- Overcurrent indication
- Adjustable off-time and blank-time
- Adjustable current limit
- Adjustable gate drive
- Synchronous rectification
- Internal UVLO
- Crossover-current protection
- MOSFET VDS protection
- Voltage output proportional to load current
- Decay mode selection for external PWM
- AEC-Q100 qualified
- –40°C to +135°C operating temperature range
- Package options
- QFN-20 with exposed thermal pad
- eTSSOP-20 with exposed thermal pad
Applications
- Linear actuators
- Closure systems
- Sunroof movement
- Window lift
- Seats and steering wheel placement
- Sliding doors
- Tailgate lifting and mirror folding
- EV chargers
- Lock driver for Type 2 and fast-charge cables (Level II, DCFC, XFC)
- Park lock actuators
- EPB
- Shift lock
- Heaters and defrost systems
- Side mirror
- Camera
- Radar
- Automotive brushed DC motors
- Relay replacement
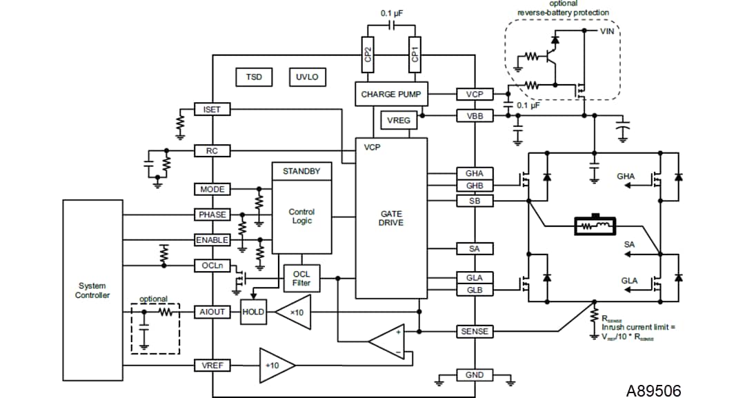
Block Diagram
Publicerad: 2022-06-14
| Uppdaterad: 2022-08-01
