Analog Devices Inc. ADL8140 Low Noise Amplifier
Analog Devices Inc. ADL8140 Low-Noise Amplifier (LNA) operates from 10GHz to 18GHz frequency range. This amplifier features nominal quiescent current (IDQ), which can be adjusted to 35mA from a 1.5V supply voltage (VDD). The ADL8140 amplifier also features inputs/outputs AC-coupled and internally matched to 50Ω. This amplifier is RoHS-compliant and comes in a 2mm x 2mm, 8-lead frame chip scale LFCSP package. Typical applications include satellite communications, radar, and telecommunications.Features
- Self-biased and single positive supply LNA
- Resistor-adjustable bias current
- Internally matched and AC-coupled
- 10GHz to 18GHz frequency range
- 1dB from 12GHz to 15GHz noise figure
- 27.5dB from 12GHz to 15GHz gain
- RoHS-compliant
- 2mm x 2mm, 8-lead LFCSP package
Applications
- Satellite communications
- Radar
- Telecommunications
Functional Block Diagram
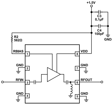
Typical Application Circuit Diagram
Simplified Schematic Diagram
Dimension Diagram
Publicerad: 2024-10-31
| Uppdaterad: 2025-05-30
