Analog Devices Inc. ADRF5141 Evaluation Board
Analog Devices Inc. ADRF5141 Evaluation Board is a connectorized board assembled with the ADRF5141 and application circuitry. This evaluation board offers a simple connection to the test equipment. All the components of this evaluation board are mounted on the primary side, making it simple and low-density. The ADRF5141-EVALZ uses RF circuit design techniques on an 8-layer Printed Circuit Board (PCB) with an overall board thickness of approximately 62mil (1.5748mm). This evaluation board features two power-supply inputs, one control input, and a Ground. The ADRF5141-EVALZ comes with a support plate attached to the bottom side, ensuring maximum heat dissipation and reduced thermal rise on the board during high-power evaluations.Features
- Full-featured evaluation board for the ADRF5141
- Simple connection to the test equipment
- Thru line for calibration
- Edge-mounted, 2.92mm RF input and output connectors
Specifications
- 8-layer Printed Circuit Board (PCB)
- 8mil (0.2032mm) Rogers 4003C dielectric material
- 62mil (1.5748mm) overall board thickness
- 50Ω impedance
Board Layout
Test Setup Diagram
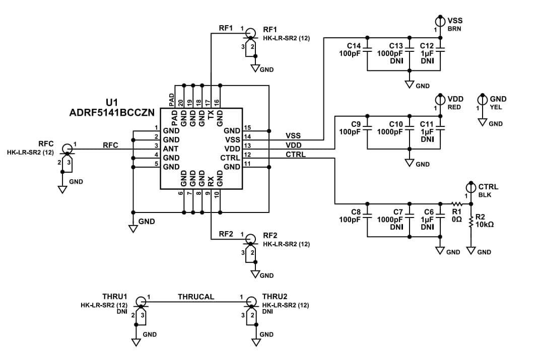
Schematic Diagram
Publicerad: 2022-12-01
| Uppdaterad: 2022-12-07
