Analog Devices Inc. ADRF5144-EVALZ Evaluation Board
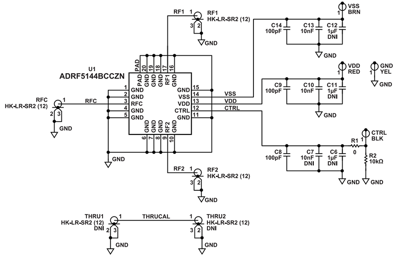
Analog Devices Inc. ADRF5144-EVALZ Evaluation Board evaluates the features and performance of the ADRF5144 single-pole, double-throw (SPDT) switch manufactured in the silicon process. Shipped fully assembled and tested, the ADRF5144-EVALZ connectorized board is assembled with an ADRF5144 switch and the application circuitry. The ADRF5144-EVALZ features two power-supply inputs, one control input, and a ground.Features
- Full-featured evaluation board for the ADRF5144 Silicon SPDT Switch
- Easy connection to the test equipment
- Thru line for calibration
- 5x edge-mounted, 2.92mm connectors for the RF inputs and outputs
- 50Ω impedance
Required Equipment
- DC power supplies
- Network analyzer
Schematic
Publicerad: 2023-02-17
| Uppdaterad: 2023-12-18
