Analog Devices Inc. LTC3115-1 Demo Board DC1687B
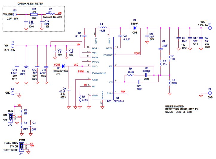
Analog Devices LTC3115-1 Demo Board DC1687B features the LTC3115-1 high voltage monolithic synchronous buck-boost converter. This demo board provides two user-selectable operating modes, Burst Mode® operation and forced continuous operation (fixed frequency PWM). The LTC3115-1 Demo Board DC1687B operates from a 2.7V to 40V input voltage range, setting the output voltage to 5V.The LTC3115-1 Demo Board DC1687B operates at 1MHz in PWM mode to optimize small size with a high-efficiency operation. The LTC3115-1 Demo Board DC1687B also features optional provisions to back feed VCC to increase efficiency in some 5V output applications.
Specifications
- 2.7V to 40V input voltage
- 5V output voltage
- Output current:
- 1A for VIN ≥ 3.6V
- 2A for VIN > 6V
Performance Graphs
Schematic Diagram
Publicerad: 2019-07-16
| Uppdaterad: 2024-03-11
