Analog Devices Inc. DC2617A isoSPI™/isoCAN Arduino Shield
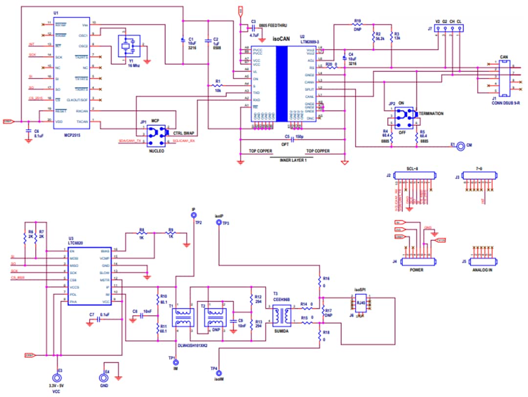
Analog Devices Inc. DC2617A isoSPI™/isoCAN Arduino Shield implements an isolated Serial Peripheral Interface (isoSPI) and an isolated Controller Area Network (isoCAN) interface on a single Arduino shield. It allows Arduino-compatible controller boards to communicate via the isoSPI and/or CAN bus networks. The DC2617A Shield is compatible with both 5V and 3.3V logic controller boards. DC2617A derives its power directly from the Arduino controller board via the 3.3V output. The DC2617A includes the LTC6820 isoSPI Transceiver and associated transformers to translate between the Arduino SPI port and the RJ45 isoSPI connector. The DC2617A also includes the LTM2889 Isolated CAN Transceiver to connect to a CAN bus on the standard 9-pin sub-D connector.Schematic Diagram
Publicerad: 2019-11-11
| Uppdaterad: 2024-03-05
