Analog Devices Inc. EVAL-AD5933EBZ Evaluation Board
Analog Devices EVAL-AD5933EBZ Evaluation Board develops the AD5933 Impedance Converter and Network Analyzer. AD5933 is a high precision impedance converter system that combines an on-board frequency generator with a 12-bit, 1 MSPS analog-to-digital converter. The evaluation board has a high-performance-trimmed 16MHz surface-mount crystal to act as a system clock to the AD5933, if required.Features
- Graphic user interface software with frequency sweep capability for board control and data analysis
- Standalone capability with serial I2C loading from the onboard microcontroller
- Various power supply linking options
- Selectable system clock options including internal RC oscillator or onboard 16MHz crystal
Applications
- Electrochemical analysis
- Impedance spectroscopy
- Complex impedance measurement
- Corrosion monitoring and protection equipment
- Biomedical and automotive sensors
- Proximity sensing
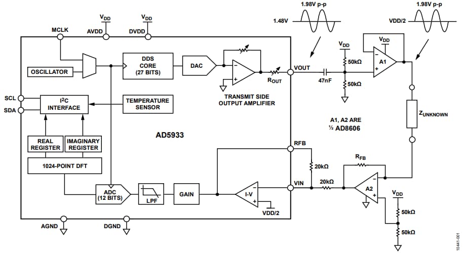
Block Diagram
Publicerad: 2019-09-20
| Uppdaterad: 2024-03-07
