Analog Devices Inc. ADRF5301 SPDT Switch Evaluation Board
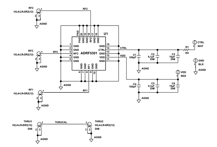
Analog Devices Inc. ADRF5301 SPDT Switch Evaluation Board is designed to evaluate the performance and features of the ADRF5301 Silicone Reflective SPDT Switches. The ADRF5301 switches offer a frequency range of 37GHz to 49GHz, low insertion loss, and high isolation. The ADRF5301-EVALZ board features a 2.4mm connector, an ADRF5301 switch, and the application circuitry on the primary side of the board.Features
- Full-featured evaluation board for the ADRF5301
- Simple connection to test equipment
- On-board through line for calibration
Applications
- Communications
- Aerospace and Defense
Required Equipment
- DC power supply
- Network and spectrum analyzer
Schematic
Additional Resources
Publicerad: 2022-12-05
| Uppdaterad: 2022-12-07
