Analog Devices Inc. EVAL-ADRF5347 Evaluation Board
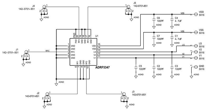
Analog Devices Inc. EVAL-ADRF5347 Evaluation Board is designed to evaluate the features and performance of the ADRF5347 1.8GHz to 3.8GHz High Linearity Silicon SP4T Switch. The ADRF5347 is a single-pole, four-throw (SP4T) switch manufactured in the silicon process. All components and application circuitry are placed on the primary side of the 8-layer printed circuit board (PCB).Features
- Full-featured evaluation board for the ADRF5347
- Easy connection to test equipment
- Thru line for calibration
- RoHS complaint
Required Equipment
- DC power supplies
- Network analyzers
Schematic
Additional Resource
Publicerad: 2023-07-13
| Uppdaterad: 2023-11-21
