Analog Devices Inc. LT4422 Ideal Diode
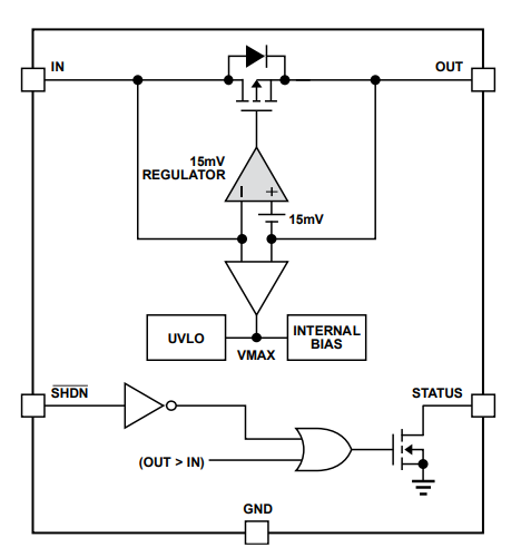
Analog Devices Inc. LT4422 Ideal Diode features an integrated P-channel MOSFET and offers 15mV forward voltage regulation that minimizes power dissipation. This diode easily ORs power supplies together to increase system reliability and prevent reverse conduction. The LT4422 ideal diode features Fast OUT to IN reverse bias detection, minimizing reverse current and preventing undesired charging of input batteries. This ideal diode offers internal 50mΩ power path, reverse current protection, fast 3μs response to load steps, and low 500nA OFF state current. The LT4422 ideal diode also offers smooth switchover in Diode-OR applications and operates within the -40°C to 125°C temperature range. Typical applications include Schottky diode replacement, battery and wall adapter diode ORing, backup battery diode ORing, and industrial and consumer hand-held equipment.Features
- Internal 50mΩ power path
- 1.9V to 28V wide operating voltage range
- Reverse current protection
- Low 10µA Quiescent current
- Fast 3µs response to load steps
- Low 500nA off-state current
- Smooth switchover in Diode-OR applications
- 10-Lead (3mm x 2mm x 0.75mm) LDFN package
Applications
- Schottky diode replacement
- Battery and wall adapter diode ORing
- Backup battery diode ORing
- Industrial and consumer hand-held equipment
Block Diagram
Simplified Application Diagram
Publicerad: 2025-05-29
| Uppdaterad: 2025-06-15
