Analog Devices Inc. LT6658 Precision Voltage Reference IC
Analog Devices Inc. LT6658 Precision Voltage References are dual-output references that leverage the performance of a low-drift, low-noise reference, and linear regulator. The LT6658 Voltage References include two high-current output buffers. Designers can configure each output for any voltage between 2.5V and 6V. The outputs track each other over-temperature and load. Typical load regulation is 0.1ppm/mA with up to 150mA of load current.Both outputs provide 0.05% initial accuracy, 10ppm/°C temperature drift, and 1.5ppm noise over a 0.1Hz to 10Hz frequency. The outputs deliver excellent supply rejection and are stable with 1μF to 50μF capacitors over a wide operating range. Analog Devices Inc. LT6658 is ideal for driving the reference input for high-resolution ADCs or DACs using one output while supplying power to other devices using the second output.
Features
- Dual output tracking reference
- 2.5V to 6V configurable output
- 150mA Source/20mA sink for output 1
- 50mA Source/20mA sink for output 2
- Low Drift
- A-Grade: 10ppm/°C max
- B-Grade: 20ppm/°C max
- High Accuracy
- A-Grade: ±0.05% max
- B-Grade: ±0.1% max
- 1.5ppmP-P (0.1Hz to 10Hz) noise rating
- Up to 36V operating voltage rating
- 0.1ppm/mA load regulation
- 96dB at 10kHz AC PSRR
- Kelvin sense connection on outputs
- Thermal shutdown
- Separate supply pins for each output
- 1.2V, 1.8V, 2.5V, 3V, 3.3V, and 5V adjustable output voltage options
- Available in exposed pad package MSE16
Applications
- Microcontrollers with ADC/DAC
- Data acquisition systems
- Automotive control and monitoring
- Precision low noise regulators
- Instrumentation and process control
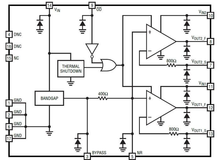
Block Diagram
Publicerad: 2017-04-28
| Uppdaterad: 2025-02-05
