Analog Devices Inc. LT8301 / LT8302 Isolated Flyback Converters
Analog Devices Inc. LT8301 / LT8302 Isolated Flyback Converters sample the isolated output voltage directly from the primary-side flyback waveform. The LT8301 / LT8302 from Analog Devices requires no third winding or opto-isolator for regulation. The output voltage is programmed with a single external resistor. Internal compensation and soft-start further reduce external component count. Boundary mode operation provides a small magnetic solution with excellent load regulation. Low ripple burst mode operation maintains high efficiency at light load while minimizing the output voltage ripple.Features
- 2.8V to 42V input voltage range
- Low ripple Burst Mode® operation at light load
- Minimum load < 0.5% (typ) of full output
- No transformer third winding or opto-isolator
- Required for output voltage regulation
- Accurate EN/UVLO threshold and hysteresis
- Internal compensation and soft-start
- Temperature compensation for output diode
- Output short-circuit protection
- Package Options
- SOT-5
- SO-8
Applications
- Isolated automotive
- Industrial power supplies
- Medical power supplies
- Isolated auxiliary
- Housekeeping power supplies
Additional Resources
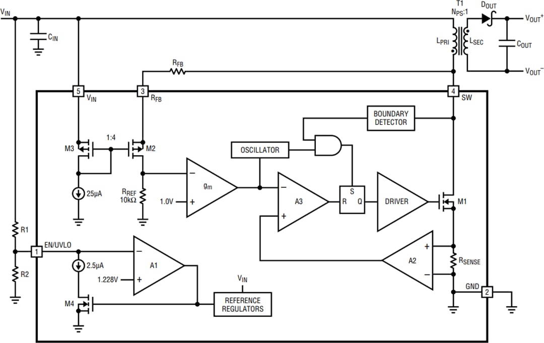
LT8301 Block Diagram
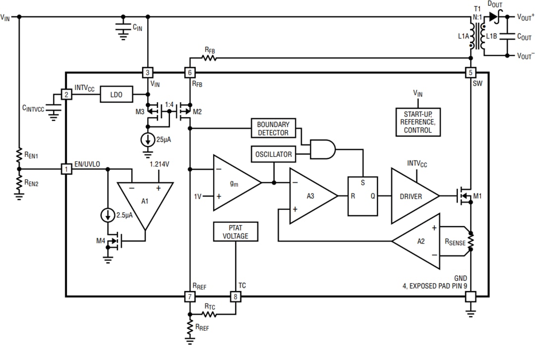
LT8302 Block Diagram
LT8301 Typical Application Circuit
LT8302 Typical Application Circuit
Publicerad: 2017-05-25
| Uppdaterad: 2025-09-10
