Analog Devices Inc. LT8333 Current-Mode DC-DC Converter
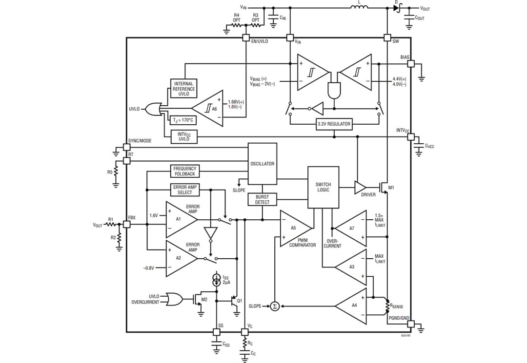
Analog Devices Inc. LT8333 Current-Mode DC-DC Converter integrates a 40V, 3A power switch and operates from a 2.8V to 40V input. With a unique single feedback pin architecture, this device is capable of Boost, SEPIC, or inverting configurations. Burst Mode® operation consumes as low as 9μA quiescent current to maintain high efficiency at very low output currents while keeping typical output ripple below 15mV.The LT8333 operates over an input range of 2.8V to 40V, suitable for automotive, telecom, and industrial applications. The converter provides adjustable and synchronizable operation from 300kHz to 2MHz with the SSFM option. The LT8333 integrates other features such as programmable soft-start, bias pin, and input undervoltage lockout. The device can exhibit a low quiescent current down to 9μA in Burst Mode and 1μA in shutdown, making it ideal for battery-operated systems.
The Analog Devices Inc. LT8333 Current-Mode DC-DC Converter is available in a thermally enhanced 3mm x 3mm Dual Flat No-Leads (DFN) package with a -40°C to +150°C operating junction temperature range.
Features
- Wide 2.8V to 40V input voltage range
- Ultralow quiescent current and low ripple
- Burst Mode operation: IQ = 9μA
- 3A, 40V power switch
- Positive or negative output voltage programming with a single feedback pin
- Programmable 300kHz to 2MHz frequency range
- Synchronizable to an external clock
- Spread spectrum frequency modulation for low EMI
- Bias pin for higher efficiency
- Programmable undervoltage lockout (UVLO)
- Overcurrent and overtemperature protection
- Thermally enhanced 3mm x 3mm DFN-10 Package
Applications
- Industrial and automotive
- Medical diagnostic equipment
- Telecom
- Portable electronics
Typical Application Circuit
Block Diagram
Pin Designations
Publicerad: 2022-02-10
| Uppdaterad: 2022-03-11
