Analog Devices Inc. LT8356-1 DC-DC LED Controller
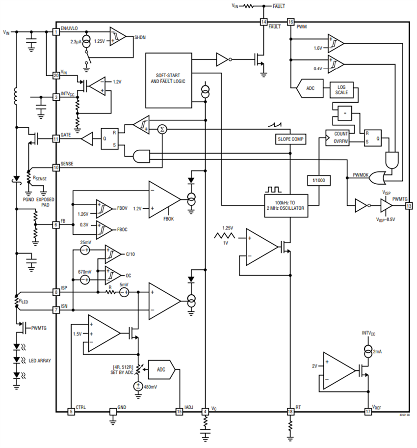
Analog Devices Inc. LT8356-1 DC-DC LED Controller is designed to drive high-current LEDs. The fixed-frequency, current-mode architecture provides stable operation over a wide range of supply and output voltages. A voltage feedback pin serves as the input for several LED protection features and allows the converter to operate as a constant voltage source. The LT8356-1 can implement boost, boost-to-battery, buck-mode, SEPIC, and flyback LED drivers.The Analog Devices LT8356-1 senses output current at the high or low side of the load. The product of CTRL and IADJ inputs provides analog programming of the output current. The PWM input and PWMTG high-side PMOS driver provide precision time-based LED dimming capability. When driven by an external digital signal, the PWM input provides LED dimming ratios of up to 20,000:1 at 100Hz. When driven by a constant voltage, the PWM input selects from one of 128x internally generated, precision, exponentially spaced dimming ratios ranging from 0.78% up
to 100%.
Features
- 128:1 internal exponential PWM dimming
- Two-pin multiplying analog dimming
- Internal spread spectrum frequency modulation
- 20,000:1 external PWM dimming at 100Hz
- 0V to 120V rail-to-rail LED current sensing range
- ±2% LED current regulation
- ±2% output voltage regulation
- LED short/open protection and indication
- Wide 5V to 100V input voltage range
- PMOS switch driver for PWM and output disconnect
- Constant-voltage and constant-current regulation
- Adjustable switching frequency up to 2MHz
- Programmable VIN UVLO with hysteresis
- -40°C to +125°C operating temperature range
- Side solderable 20-lead 3mm x 4mm QFN package
- AEC-Q100 qualified for automotive applications
Applications
- High-voltage LED applications
- Automotive head/running lamps
- Accurate current-limited voltage regulators
Typical Application
Block Diagram
Publicerad: 2024-07-03
| Uppdaterad: 2024-07-22
