Analog Devices Inc. LT8393 Synchronous Buck-Boost LED Controller
Analog Devices Inc. LT8393 Synchronous Buck-Boost LED Controller is designed to regulate LED currents from input voltage above, below, or equal to the output voltage. The proprietary peak-buck, peak-boost current-mode control scheme allows adjustable and synchronizable 350kHz to 2MHz fixed-frequency operation or internal 25% triangle spread-spectrum operation for low EMI. With 4V to 60V input, 0V to 100V output, and seamless low-noise transitions between operation regions, the LT8393 is ideal for LED driver and battery charger applications in automotive, industrial, and battery-powered systems.The LT8393 provides both internal (up to 128:1) and external (up to 2000:1) LED current PWM dimming with 10V of high side PMOS gate drive. The CTRL pin provides flexible 20:1 analog dimming with ±3% LED current accuracy at 100mV full scale. Fault protection is provided to detect an open or short LED condition, during which the LT8393 retries, latches off, or keeps running.
The Analog Devices Inc. LT8393 Synchronous 4-Switch Buck-Boost LED Controller is available in TSSOP28 and UFDM28 packages. The UFDM28 package features side-wettable flanks, enabling Automated Optical Inspection (AOI).
Features
- 4-switch single inductor architecture allows VIN above, below, or equal to VOUT
- Up to 95% efficiency
- Proprietary peak-buck peak-boost current-mode
- Wide 4V to 60V input voltage range
- Wide voltage output range
- ±4% LED current accuracy
- 2000:1 external and 128:1 internal PWM dimming
- 10V high-side PMOS PWM switch driver
- No top MOSFET refresh noise in buck or boost
- 350kHz to 2MHz adjustable and synchronizable frequency range
- Flicker-free spread spectrum for low EMI
- Open and short LED protection with fault reporting
- AEC-Q100 qualified
- Operating junction temperature range
- LT8393E: -40°C to +125°C
- LT8393J, LT8393H: -40°C to +150°C
- Package options
- TSSOP28
- Side-wettable UFDM28
Applications
- Automotive head lamps and running lamps
- High voltage LED lighting
Typical Application Circuit
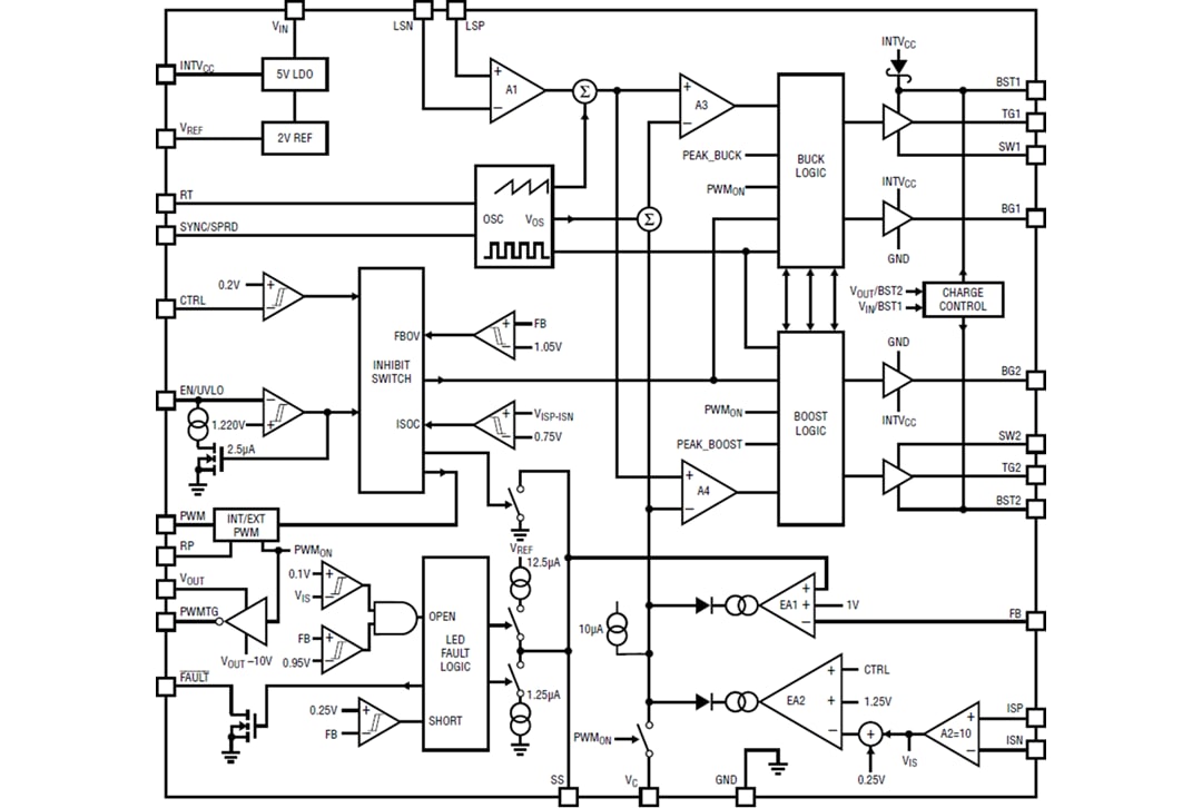
Block Diagram
Publicerad: 2020-11-11
| Uppdaterad: 2024-12-03
