Analog Devices Inc. LT8615 Monolithic Step-Down Switching Regulators
Analog Devices Inc. LT8615 Monolithic Step-Down Switching Regulators are compact, high-efficiency, and synchronous regulators with a silent switcher® powertrain for ultralow EMI emissions. These regulators' ultralow 2.5µA quiescent current in burst mode operation enables high efficiency down to low load currents while maintaining the output ripple below 10mVP-P. The LT8615 regulators feature 40ns fast minimum switch-on time, optional spread-spectrum frequency modulation, accurate 1V enable pin threshold, and 125mV very low dropout at 1A. These regulators are available in a 3mm x 3mm side wettable QFN package. The LT8615 regulators are used in low EMI step-down, industrial supplies, and automotive applications.Features
- 3V to 42V wide input voltage range
- Ultralow quiescent current burst mode® operation:
- <2.5μA IQ regulating 12VIN to 3.3VOUT
- <10mVP-P output ripple
- Silent switcher® powertrain for ultralow EMI emissions
- Up to 93% efficiency at 2MHz, 12VIN to 5VOUT
- 40ns fast minimum switch-on time
- 125mV very low dropout at 1A
- 400kHz to 2.5MHz adjustable and synchronizable
- Optional spread-spectrum frequency modulation
- Fixed frequency peak current-mode operation
- Accurate 1V enable pin threshold
- Output soft-start and tracking
- Small 3mm x 3mm side wettable QFN package
- Clearance between high voltage and low voltage pins
- AEC-Q100 qualified for automotive applications
Applications
- Low EMI step-down
- Industrial supplies
- Automotive requirements
Typical Application Diagram
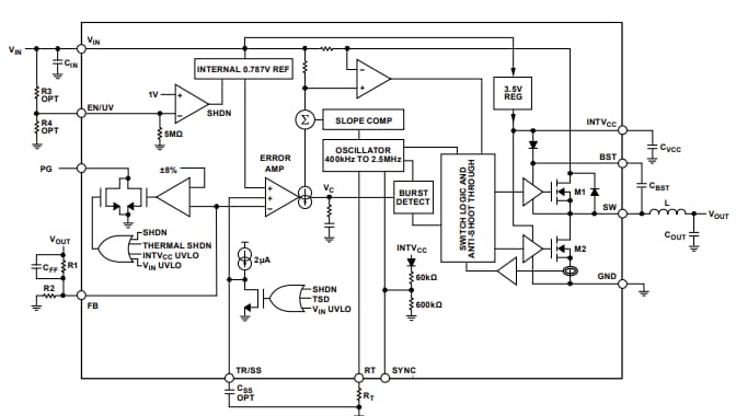
Block Diagram
Publicerad: 2025-01-28
| Uppdaterad: 2025-06-03
