Analog Devices Inc. LT8648S Silent Switcher®2 Regulators
Analog Devices Inc. LT8648S Silent Switcher®2 Regulators feature a second-generation Silent Switcher architecture designed to minimize EMI emissions. The regulators deliver high efficiency at high switching frequencies. The regulators integrate input and boost capacitors to optimize fast current loops inside. This makes it easy to achieve advertised EMI performance by reducing layout sensitivity. This performance makes the LT8648S ideal for noise-sensitive applications and environments.Features
- Silent Switcher 2 architecture
- Ultra-low EMI emissions on any PCB
- Eliminates PCB layout sensitivity
- Internal bypass capacitors reduce radiated EMI
- Optional spread spectrum modulation
- High efficiency at high frequency
- Up to 95.5% efficiency at 1MHz, 12VIN to 5VOUT
- Up to 93% efficiency at 2MHz, 12VIN to 5VOUT
- Wide 3V to 42V input voltage range
- 15A output current
- Low quiescent current Burst Mode® operation
- 100µA IQ regulating 12VIN to 5VOUT
- Output ripple of <10mVp-p
- External compensation, fast transient response and current sharing
- Fast 25ns minimum switch on-time
- Low 35mV dropout at 1A under all conditions
- Forced continuous mode
- Adjustable and synchronizable from 200kHz to 2.2MHz
- Output soft-start and power good
- Safely tolerates high reverse current
- Small 36-lead 7mm × 4mm LQFN package
- AEC-Q100 qualified
Applications
- Automotive and industrial supplies
- General-purpose step-down
TYPICAL APPLICATION
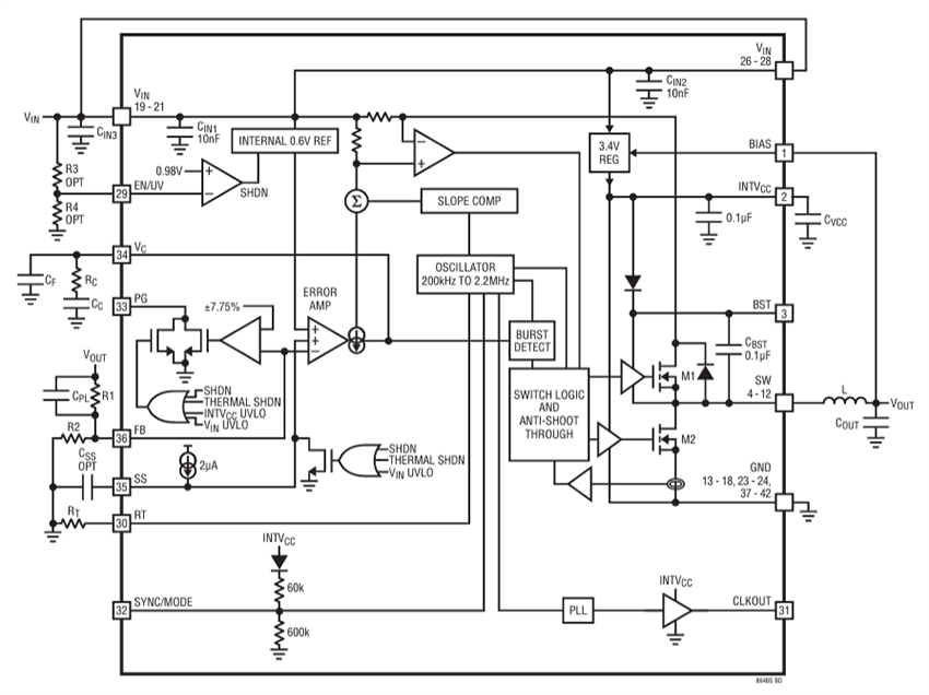
Block Diagram
Publicerad: 2020-06-23
| Uppdaterad: 2025-10-01
