Analog Devices Inc. LT8672 Active Rectifier Controllers
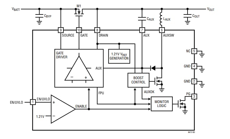
Analog Devices LT8672 Active Rectifier Controllers are AEC-Q100 qualified controllers designed for reverse input protection. These controllers drive an external N-channel MOSFET to replace a power Schottky diode. The LT8672 controllers ease the minimum input voltage requirement during cold crank and start-stop, which allows simpler and more efficient circuits. If the input power source fails or is shorted, a fast turn-off minimizes reverse current transients. These controllers consist of an integrated auxiliary boost regulator that provides the required boost voltage to turn the external FET fully on. The LT8672 controllers feature ultrafast transient response, reverse input protection, wide operating voltage range, low shutdown current, and accurate enable pin threshold. Typical applications include automotive battery protection, industrial supplies, and portable instrumentation.Features
- -40V reverse input protection
- Improved performance compared to a Schottky diode:
- >90% reduced power dissipation
- 20mV reduced drop
- Ultrafast transient response:
- Rectifies 6VP-P up to 50kHz
- Rectifies 2VP-P up to 100kHz
- 3V to 42V wide operating voltage range
- 20µA low quiescent current in operation
- 3.5µA low shutdown current
- 1.21V accurate enable pin threshold
- AEC-Q100 qualified for automotive applications
- Small 10-Lead MSOP package, 10-Lead 3mm x 2mm DFN package, and 3mm x 2mm side-wettable DFN package
Applications
- Automotive battery protection
- Industrial supplies
- Portable instrumentation
Block Diagram
Typical Application Circuit
Comprehensive Power Supply System Designs for Harsh Automotive Environments
Power supplies for automotive applications must perform without failure in harsh conditions—the designer must consider all exigencies, including load dump, cold crank, battery reverse polarity, double battery jump, spikes, and other transients defined in LV 124, ISO 7637-2, ISO 17650-2, and TL82066, as well as mechanical vibration, noise, extremely wide temperature ranges, etc. This article focuses on the critical requirements in automotive power supply specifications and solutions to meeting automotive specifications.
Publicerad: 2019-04-15
| Uppdaterad: 2023-11-14
