Analog Devices Inc. LTM2810 µModule® Isolators with Transformer Driver

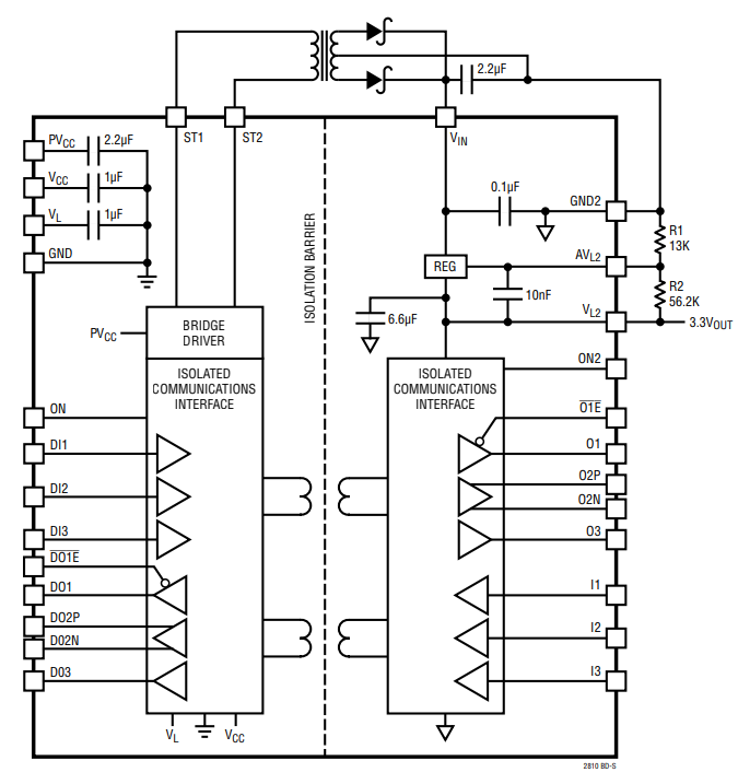
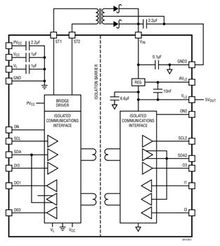
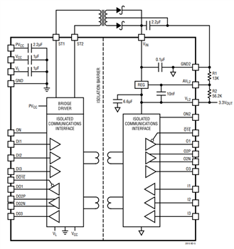
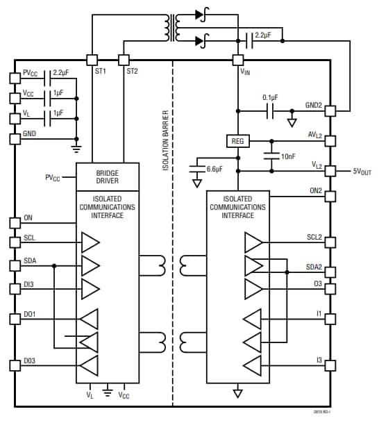
Analog Devices LTM2810 µModule® Isolators with Transformer Driver are complete galvanic digital isolators with SPI, I2C, and master mode-only compatible variants. These isolators do not require external components. The LTM2810 µModule isolators are powered on each side by 3V to 5.5V supplies. Separate logic supply pins allow easy interfacing with different logic levels from 1.62V to 5.5V, independent of the main supply. The LTM2810 isolators incorporate an integrated transformer driver on the logic side and an LDO on the isolated side to regulate the rectified transformer output.

The LTM2810 µModule® isolators feature coupled inductors that provide 7500VRMS of isolation between the input and output logic interface. These isolators are ideal for systems with different ground potentials and allow uninterrupted communication through large common mode transients faster than 50kV/μs. Typical applications include EV/HEV systems, industrial and metering systems, test and measurement equipment, and medical equipment.

Features

  • 6-channel logic isolator:
    • 7500VRMS for 1 minute
  • 16.2mm creepage
  • CSA–UL–IEC recognition pending
  • 3V to 5.5V supply operation
  • Transformer driver with integrated isolated side LDO
  • High-speed operation:
    • 10MHz digital isolation
    • 4MHz/8MHz SPI isolation
    • 400kHz I2C isolation
  • SPI/Digital (LTM2810-S) or I2C (LTM2810-I) options
  • 50kV/μs high common mode transient immunity
  • Operation up to 125°C (H-grade)
  • 1.62V to 5.5V logic supplies for flexible digital interfacing
  • ±25kV ESD HBM across the isolation barrier
  • Maximum continuous working voltage:
    • 1kVRMS,1.6kVDC
  • Low current shutdown mode (<10µA)
  • 22mm x 6.25mm x 2.06mm BGA package

Applications

  • EV/HEV systems
  • Industrial and metering systems
  • Test and measurement equipment
  • Medical equipment

Application Circuit

Application Circuit Diagram - Analog Devices Inc. LTM2810 µModule® Isolators with Transformer Driver

Block Diagrams

Publicerad: 2019-03-14 | Uppdaterad: 2024-09-30