Analog Devices Inc. LTM4640 Step-Down DC-DC Regulators
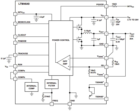
Analog Devices LTM4640 Step-Down DC-DC Regulators are 20A switching mode power μModule® (micromodule) regulators that support selectable Discontinuous Conduction Mode (DCM) operation. These regulators also support a 0.6V to 3.3V output voltage range, set by a single external resistor. The LTM4640 regulators feature high switching frequency and controlled on-time valley current mode architecture that enable fast transient response to line and load changes. These regulators are pin-compatible with LTM4626, LTM4638, and LTM4657 regulators. The ADI LTM4640 regulators are available with a RoHS-compliant terminal finish and in 6.25mm x 6.25mm x 5.07mm dimensions. These regulators are used in applications such as medical diagnostic equipment, debug systems, networking, and industrial equipment.Features
- Complete solution <1cm2 (single-sided PCB) or 0.5cm2 (dual-sided PCB)
- 3.1V to 20V wide input voltage range
- Up to 20A DC output current
- 0.6V to 3.3V output voltage range
- Fast transient response
- ±1.5% maximum total DC output voltage error
- Differential remote sensing amplifier
- Power Good (PG) indicator
- Multiphase parallel current sharing with up to 4 x LTM4640s
- Overvoltage and overtemperature protection
- 49-pin, 6.25mm x 6.25mm x 5.07mm, and BGA package
- RoHS-compliant terminal finish
Applications
- Data storage rack units and cards
- Telecom and datacom
- Networking
- Industrial equipment
- Test and debug systems
Videos
Typical Application Circuit Diagram
Simplified Block Diagram
Publicerad: 2025-01-29
| Uppdaterad: 2025-07-30
