Analog Devices Inc. LTM4691 DC-DC µModule® Regulator
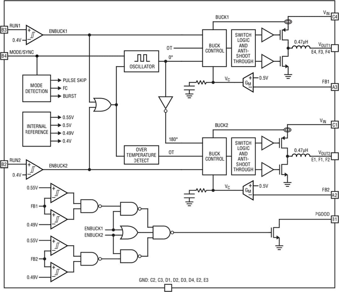
Analog Devices Inc. LTM4691 DC-DC µModule® Regulator is a complete 2A, dual-output, switching-mode DC-DC power supply in a tiny 3.0mm x 4.0mm x 1.18mm LGA package. The package includes the switching controller, power FETs, inductors, and all supporting components. Operating over an input voltage range of 2.25V to 3.6V, the LTM4691 supports two outputs with a programmable output voltage range from 0.5V to 2.5V set by external resistors. The high-efficiency design delivers up to 2A continuous current on each output. Only bulk input and output capacitors are needed.The LTM4691 operates in forced continuous mode for low noise and pulse-skipping or Burst Mode for high efficiency at light loads. The typical buck switching frequency is 2MHz and can be synchronized from 1MHz to 3MHz. Its high switching frequency and current mode architecture enable a very fast transient response to line/load changes without sacrificing stability.
Other features include precision run thresholds, a PGOOD signal, output overvoltage protection, thermal shutdown, and output short-circuit protection. The LTM4691 is lead-free and RoHS-compliant.
Features
- Tiny surface mount, low profile 3mm x 4mm x 1.18mm LGA package
- 2.25V to 3.6V input voltage range
- Dual 2A DC output current
- ±1.5% total output voltage regulation
- Current mode control, fast transient response
- External frequency synchronization
- 180° out-of-phase operation
- Power Good indicator
- Selectable modes
- Pulse-skipping mode
- Burst Mode® operation
- Forced continuous mode
- Internal soft-start
- Internal compensation
- Overvoltage, overcurrent, and over-temperature protection
- Lead-free and RoHS-compliant
Applications
- Telecom and networking
- Industrial equipment
- Point-of-Load (PoL) regulation
- FPGA and ASIC core supplies
Typical Application Circuit
Block Diagram
Publicerad: 2020-06-01
| Uppdaterad: 2024-10-03
