Analog Devices Inc. TMC261-BOB Evaluation Board
Analog Devices Inc. TMC261-BOB Evaluation Board is a breakout board with a dedicated TMC261-PA chip. The Analog Devices Inc. TMC261-BOB board is designed to allow users to rapidly prototype applications, making it possible to immediately check how the motor performs with TMC chips while developing the application's software.Features
- TMC261-PA stepper power driver
- 9V to 48V supply voltage range (60V maximum), Iphase, RMS up to 1.4A
- Configuration via SPI, control via step/direction
- Optional cooling from the bottom side
- Optional electrolyte cap at supply rail
- 1.5" x 1.0" board (WxH)
- 2x 10-pin 0.1" header rows for pins/connectors
- StallGuard2™
- CoolStep™
- SpreadCycle™
- MicroPlyer™
- 1- to 256-microsteps
Applications
- Textiles and sewing machines
- Factory automation
- Lab automation
- Liquid handling
- Medical
- Office automation
- Printers and scanners
- CCTVs and security
- ATMs and cash recyclers
- Point-of-Sale (POS)
- Pumps and valves
- Heliostat controllers
- CNC machines
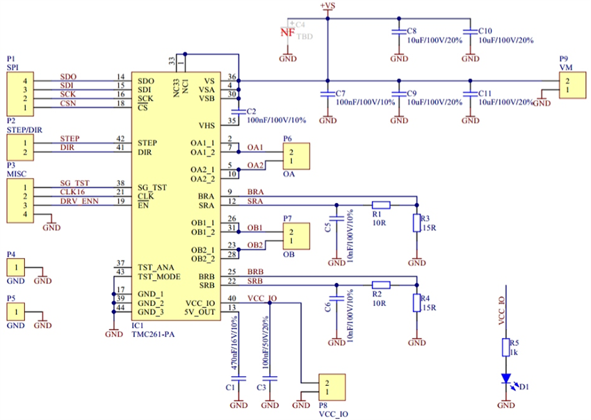
Schematic
Related Products
Analog Devices Inc. TMC26xC High-Efficiency Stepper Drivers
Publicerad: 2024-12-11
| Uppdaterad: 2024-12-25
