Analog Devices / Maxim Integrated DS2477 Secure I2C Coprocessor
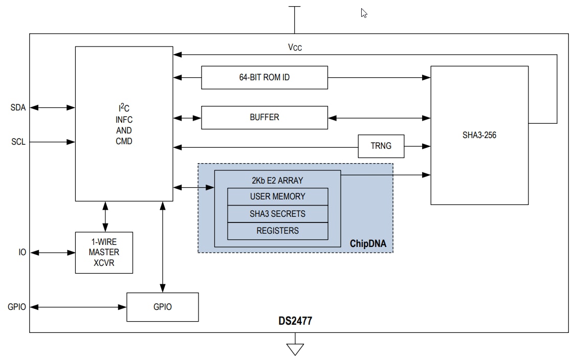
Analog Devices DS2477 Secure I2C Coprocessor combines a hash algorithm (SHA-3) authentication with ChipDNA™ feature for solutions against security attacks. The DS2477 utilizes the ChipDNA output as key content to secure all device-stored data cryptographically. Attempts to probe or observe ChipDNA operation modify the underlying circuit characteristics preventing the discovery of the unique value used by the chip's cryptographic functions. The ChipDNA circuit uses a random variation of semiconductor device characteristics occurring naturally during wafer fabrication. The circuit generates a unique output value that is repeatable over time, temperature, and operating voltage. The circuit provides a core set of cryptographic tools derived from integrated blocks. Analog Devices DS2477 Secure I2C Coprocessor provides the SHA-3 and memory functionality a host system requires to communicate with and operate a 1-Wire® SHA-3 slave.Features
- Robust countermeasures protect against security attacks
- Patented physically unclonable function secures device data
- Actively monitored die shield detects and reacts to intrusion attempts
- All stored data cryptographically protected from discovery
- Efficient secure hash algorithm authenticates and manages peripherals
- FIPS 202-compliant SHA-3 algorithm for bidirectional authentication
- FIPS 198-compliant keyed-hash message authentication code (HMAC)
- TRNG with NIST SP 800-90B compliant entropy source
- Supplemental features enable easy integration into end applications
- 2Kb of EEPROM for user data, key, and control registers
- One open-drain GPIO pin
- Unique and unalterable factory programmed
- 64-bit identification number (ROM ID)
- Large 1-wire block buffer (126 bytes) for efficient data transfer
- 1-wire standard and overdrive timing communication speeds
- I2C communication, up to 1MHz
- 2.2V to 3.63V, -40°C to +85°C operating range
- 6-pin TDFN-EP package (3mm x 3mm)
Applications
- Authentication of medical sensors and tools
- Secure management of limited-use consumables
- IoT node authentication
- Peripheral authentication
- Reference design license management
- Printer cartridge identification and authentication
Block Diagram
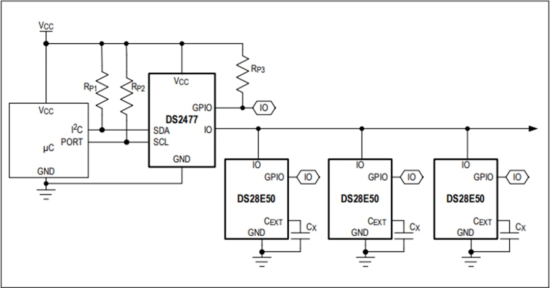
Typical Application Circuit
Publicerad: 2019-03-08
| Uppdaterad: 2023-04-21
