Analog Devices / Maxim Integrated DS28E50 DeepCover® Secure SHA-3 Authenticator

Analog Devices DS28E50 DeepCover® Secure SHA-3 Authenticator provides a cost-effective solution with ultimate protection against security attacks. This authenticator combines FIPS202-compliant secure hash algorithm (SHA-3) challenge and response authentication with Analog Devices patented ChipDNA™ technology, a Physically Unclonable Function (PUF). The DS28E50 authenticator provides ChipDNA implementation that utilizes the random variation of semiconductor device characteristics that naturally occur during wafer fabrication. The ChipDNA circuit generates a unique output value that is repeatable over time, temperature, and operating voltage. Attempts to probe or observe ChipDNA operation modify the underlying circuit characteristics, thus preventing the discovery of the unique value used by the chip's cryptographic functions.

The DS28E50 authenticator utilizes the ChipDNA output as a key content to cryptographically secure all device-stored data. This authenticator with the ChipDNA capability provides a core set of cryptographic tools derived from integrated blocks. The integrated blocks include an SHA-3 engine, a FIPS/NIST compliant true random number generator (TRNG), and 2Kb of secured EEPROM. It also incorporates a decrement counter and a unique 64-bit ROM identification number (ROM ID). The DS28E50 authenticator communicates over the single-contact 1-Wire® bus at standard and overdrive speeds. The communication follows the 1-Wire protocol with the ROM ID acting as node address in the case of a multidevice 1-Wire network. The DS28E50 authenticator finds its applications in IoT, peripheral, and medical sensors authentication.

Features

  • Robust countermeasures protect against security attacks
    • Patented Physically Unclonable Function (PUF) secures device data
    • Actively monitored die shield detects and reacts to intrusion attempts
    • All stored data is cryptographically protected from discovery
  • An efficient and secure hash algorithm authenticates peripherals
    • FIPS 202-compliant SHA-3 algorithm for challenge/response authentication
    • FIPS 198-compliant Keyed-Hash Message Authentication Code (HMAC)
    • TRNG with NIST SP 800-90B compliant entropy source
  • Additional features enable easy integration into end applications
    • 17-bit one-time settable, nonvolatile decrement-only counter with an authenticated read
    • One General Purpose Input Output (GPIO) pin with optional authentication control
    • 2kb of EEPROM for user data, key, and control registers
    • Unique and unalterable factory programmed 64-bit identification number (ROM ID)
    • Single-contact, 1-Wire interface communication with host at 11.7kbps and 62.5kbps
    • 3.3V ±10% operating voltage range
    • -40°C to 85°C operating temperature range
    • 3mm x 3mm 6-pin TDFN-EP package

Applications

  • Authentication of medical sensors and tools
  • IoT node authentication 
  • Peripheral authentication 
  • Printer cartridge identification and authentication
  • Reference design license management 
  • Secure management of limited-use consumables

Embedded Security eBook

Analog Devices / Maxim Integrated DS28E50 DeepCover® Secure SHA-3 Authenticator

Functional Block Diagram

Block Diagram - Analog Devices / Maxim Integrated DS28E50 DeepCover® Secure SHA-3 Authenticator

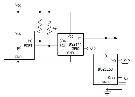
Application Circuit Diagram

Application Circuit Diagram - Analog Devices / Maxim Integrated DS28E50 DeepCover® Secure SHA-3 Authenticator

Pin Configuration

Analog Devices / Maxim Integrated DS28E50 DeepCover® Secure SHA-3 Authenticator
Publicerad: 2018-10-26 | Uppdaterad: 2023-04-24