Analog Devices / Maxim Integrated MAX14724 8:4 Matrix Switch Multiplexer
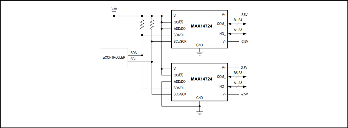
Analog Devices MAX14724 8:4 Matrix Switch Multiplexer is a serial-controlled analog device that operates from either a single wide supply or dual ±2.5V supply. The MAX14724 has a wide operating range and is ideal for battery-powered, portable instruments. All channels guarantee break-before-make switching. The serial control of the MAX14724 is selectable between I2C and SPI. Both modes provide individual control of each independent switch so that any combination of switches can be applied. I2C mode provides one address-select pin, allowing for addressing up to two devices on a single bus. The SPI mode includes a DO pin that can be used to daisy-chain multiple devices together with a single select signal. The Analog Devices MAX14724 8:4 Matrix Switch Multiplexer features bidirectional operation and can handle rail-to-rail analog signals. All control inputs are 1.6V-logic compatible. This device is available in 4mm × 4mm TQFN-20 and 2mm × 1.7mm WLP-20 packages.Features
- Flexible architecture enables ease of design and control
- Low distortion switching improves system performance
- 1Ω RON (typical) with +5V or ±2.5V supply
- 0.5Ω RON match between channels (typical)
- 0.2Ω RON flatness over signal range (typical)
- Low 5nA at +25°C (typical) leakage current
- Integrated Protection for System Reliability
- ±30kV HBM on NO_ and COM_
- ±15kV IEC 61000-4-2 air gap discharge on NO_ and COM_
- ±10kV IEC 61000-4-2 contact discharge on NO_ and COM_
- High-integration multiplexing reduces footprint and system complexity
- 2.0mm x 1.7mm WLP-20
- 4.0mm x 4.0mm TQFN-20
Applications
- Medical equipment
- Data acquisition
- Signal switching
- Battery-powered equipment
Block Diagram
Typical Application Circuit
Publicerad: 2016-04-04
| Uppdaterad: 2023-04-13
