Analog Devices / Maxim Integrated MAX15095 Hot-Swap/Electronic Circuit Breaker ICs
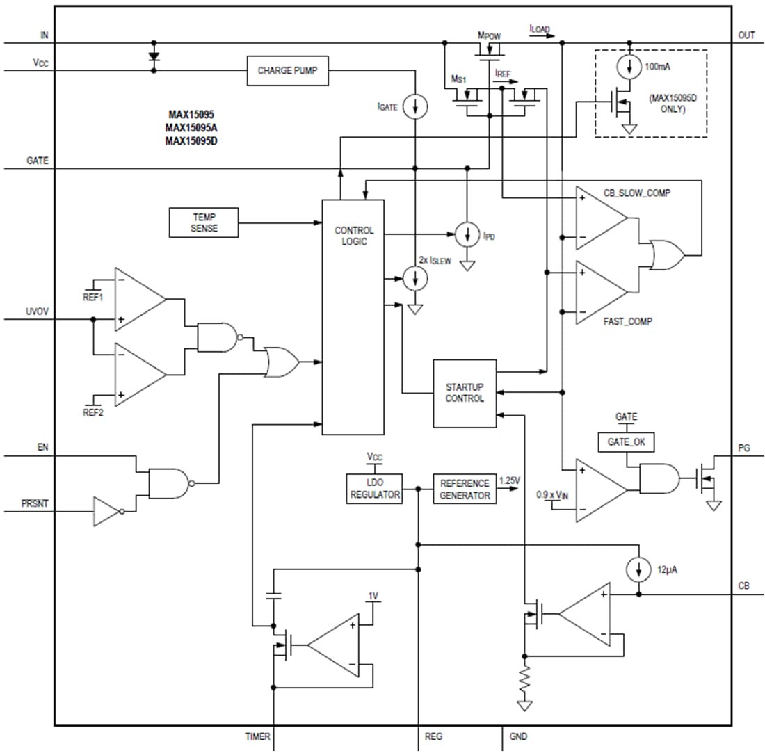
Analog Devices Inc. MAX15095 Hot-Swap/Electronic Circuit Breaker ICs are integrated solutions for hot-swap applications requiring the safe insertion and removal of circuit line cards from a live backplane. These ICs can also be used as electronic circuit breakers for hard drives, solid-state drives, and fans. The devices integrate a hot-swap controller (10.6mΩ typ) power MOSFET and electronic circuit-breaker protection in a single package. These devices are designed to protect 2.7V to 18V supply voltages. These devices implement a foldback current limit during startup to control inrush current, lowering di/dt and keeping the MOSFET operating under safe operating area (SOA) conditions.After the startup cycle, on-chip comparators provide VariableSpeed/BiLevel™ protection against short-circuit and overcurrent faults, and immunity against system noise and load transients. The load is disconnected in the event of a fault condition. The devices are factory calibrated to deliver accurate overcurrent protection with ±10% accuracy. During a fault condition, PG goes low, and the devices can latch off (MAX15095) or automatic retry (MAX15095A); the output can also be discharged after a fault event (MAX15095D). ADI MAX15095 Hot-Swap/Electronic Circuit Breaker ICs are available in a 12-pin, 2.5mm x 2.5mm FC2QFN package and are rated over a -40°C to +105°C extended temperature range.
Features
- Integration reduces solution size for blade servers and other space-constrained designs
- Integrated 10.6mΩ (typ) internal power MOSFET
- Programmable overvoltage protection and under-voltage-lockout threshold
- Drive-present signal input (PRSNT pin)
- Thermal protection
- Flexibility enables use in many unique designs
- 2.7V to 18V operating voltage range
- Programmable inrush-current control under SOA operation
- Adjustable circuit-breaker current/current-limit threshold
- Programmable slew-rate control
- Variable-speed circuit-breaker response
- Latch off (MAX15095) or automatic retry (MAX15095A) options
- Safety features ensure accurate, robust protection
- 6.6A (max) load-current capability
- ±10% circuit-breaker threshold accuracy
- IN-to-OUT short-circuit detection
- Open-drain PG output
- Output discharge after a fault event (MAX15095D only)
- Programmable additional delay (2μs max) to fast-comparator response time
- Enable input (EN)
Applications
- Blade servers
- Server I/O cards
- RAID systems
- Disk drive power
- Storage applications
- Industrial applications
Block Diagram
Publicerad: 2019-11-14
| Uppdaterad: 2025-08-19
