Analog Devices / Maxim Integrated MAX17260 Ultralow Power Fuel Gauge IC
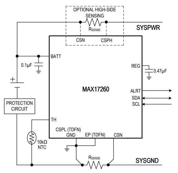
Analog Devices Inc. MAX17260 Ultralow Power Fuel Gauge IC implements the Analog Devices ModelGauge™ m5 algorithm. The IC monitors a single-cell battery pack and supports high-side and low-side current sensing. The ModelGauge m5 EZ algorithm makes fuel gauge implementation easy by eliminating battery characterization requirements and simplifying host software interaction.The algorithm in the ADI MAX17260 provides tolerance against battery diversity for most lithium batteries and applications. The algorithm combines a coulomb counter's short-term accuracy and linearity with the long-term stability of a voltage-based fuel gauge, along with temperature compensation, to provide industry-leading fuel gauge accuracy.
Features
- ModelGauge m5 EZ
- No characterization is required for EZ performance
- Robust against battery variation
- Eliminates error near an empty voltage
- Eliminates coulomb-counter drift
- Compensates for age, current, and temperature
- It does not require empty, full, or idle states
- Low 5.1μA operating current
- Accurate, current sensing
- High-side or low-side sensing option
- 1mΩ to 1000mΩ wide sense resistor range
- Trace sensing with temperature compensation
- Supports Li+ and variants including LiFePO4
- A thermistor or ±1°C internal temperature
- Dynamic power estimates power capability during discharge
- Time-to-empty and time-to-full estimation
- Predicts remaining capacity under theoretical load
- No calibration required
- Alert indicator for voltage, SOC, temperature, current, and 1% SOC change
Applications
- Wearables, smartwatches
- Tablets, 2-in-1 laptops
- BLUETOOTH® headsets
- Health and fitness monitors
- Digital still, video, and action cameras
- Medical devices
- Handheld computers and terminals
- Wireless speakers
- Home and building automation, sensors
- Portable game players
- Toys
Videos
Simple Fuel Gauge Circuit Diagram
Publicerad: 2018-06-25
| Uppdaterad: 2023-04-11
