Analog Devices / Maxim Integrated MAX17263 Fuel Gauge IC
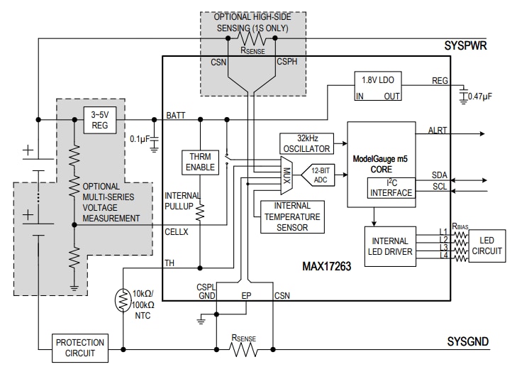
Analog Devices MAX17263 Fuel Gauge IC is an ultra-low power IC that implements the Analog Devices ModelGauge™ m5 algorithm. This algorithm makes easy fuel gauge implementation by eliminating the battery characterization requirements and simplifying host software interaction. The MAX17263 IC monitors a single-cell or multiple-series cell battery pack with an external resistor divider. This IC drives 3 to 12 automatically-counted LEDs to indicate the battery State-Of-Charge (SOC) on a push-button press or system status using I2C commands.The Analog Devices MAX17263 IC automatically compensates for cell aging, temperature, and discharge rate, and provides accurate SOC over a wide range of operating conditions. This IC provides a precision measurement of current, voltage, and temperature. The MAX17263 IC is available in a 3mm x 3mm 14-pin TDFN package. Typical applications include wireless speakers, medical devices, drones, power tools, E-bikes, battery backup, toys, and sensors.
Features
- ModelGauge m5 EZ
- No characterization is required for EZ performance
- Robust against battery variation
- Eliminates error near the empty voltage
- Eliminates coulomb counter drift
- Compensates for age, current, and temperature
- It does not require empty, full, or idle states
- Monitors single-cell or multiple-cell battery packs
- Integrated LED control with push-button input
- Drives 3 to 12 LEDs automatically counted
- Custom pattern LED control using I2C commands
- Accurate current sensing
- 1mΩ to 1000mΩ wide sense resistor range
- PCB metal sensing and temperature compensation
- No calibration required
Applications
- Wireless speakers
- Medical devices
- Drones
- Power tools
- E-bikes
- Headlamps and torches
- Battery backup
- Toys
- Home, building automation, and sensors
Videos
Functional Diagram
Pin Diagram
Publicerad: 2018-08-20
| Uppdaterad: 2023-04-25
