Analog Devices Inc. MAX17291EVK-WLP Evaluation Kit
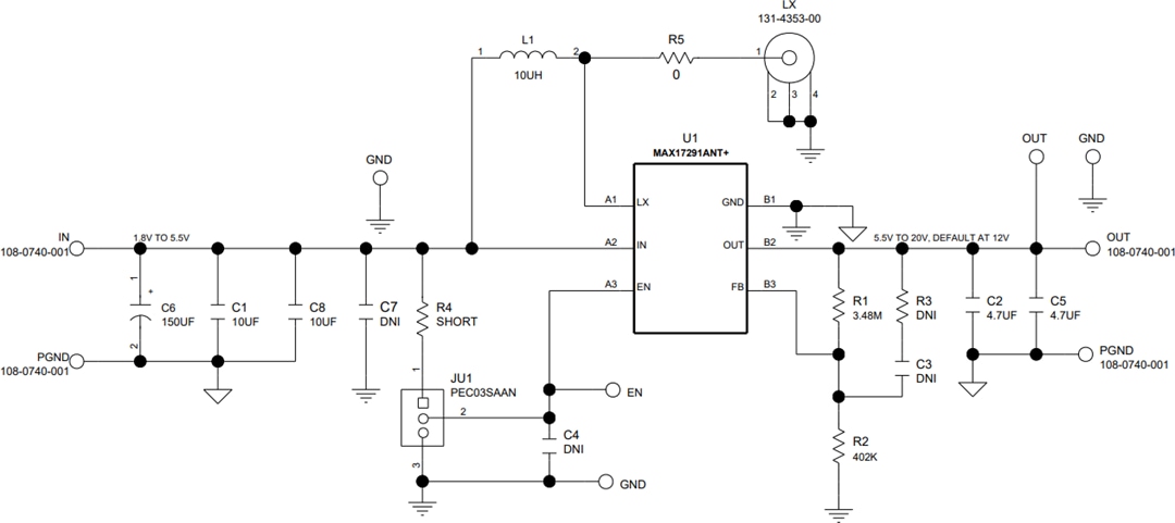
Analog Devices MAX17291EVK-WLP Evaluation Kit is a demonstration and development platform for the MAX17291 Micropower Boost Converter. The MAX17291 is a low quiescent current (IQ) step-up DC-DC converter with a 1A peak inductor current limit, True Shutdown™, and short-circuit protection. The Evaluation Kit operates over an input range of 1.8V to 5.5V and provides resistor-configurable output voltages from 5.5V to 20V.The MAX17291EVK-WLP Evaluation Kit includes a pre-installed Analog Devices MAX17291 device in a 6-bump WLP package.
Features
- Evaluates the MAX17291 in a WLP6 package (1.27mm x 0.87mm, 0.4mm pitch)
- 1.8V to 5.5V input range
- 5.5V to 20V configurable output voltage
- Up to 1A input peak current
- Proven 2-layer, 1.5oz copper PCB layout
- Demonstrates compact solution size
- Fully assembled and tested
Applications
- Portable medical equipment
- Sensor power supplies
- Wearable devices
Schematic Diagram
Board Layout
Publicerad: 2020-11-04
| Uppdaterad: 2024-07-15
