Analog Devices / Maxim Integrated MAX17682EVKIT Evaluation Kit
Analog Devices MAX17682EVKIT Evaluation Kit is a fully assembled and tested circuit board that demonstrates the performance of the MAX17682. The Analog Devices MAX17682 is a high-efficiency, iso-buck DC-DC converter. The evaluation kit operates over a wide input voltage range of 16V to 42V and uses primary-side feedback to regulate the output voltage. The evaluation kit has isolated output, programmed to 12V at 750mA, with 10% output voltage regulation.Features
- 16V to 42V Input Voltage Range
- 12V, 750mA Continuous Current
- EN/UVLO Input
- 200kHz Switching Frequency
- 91% Peak Efficiency
- Overcurrent Protection
- No Optocoupler
- Delivers up to 10W Output Power
- Overtemperature Protection
- Proven PCB layout
Kit Contents
- One 15V-60V DC, 1A Power Supply
- One resistive load 750mA sink capacity
- Two Digital Multimeters (DMM)
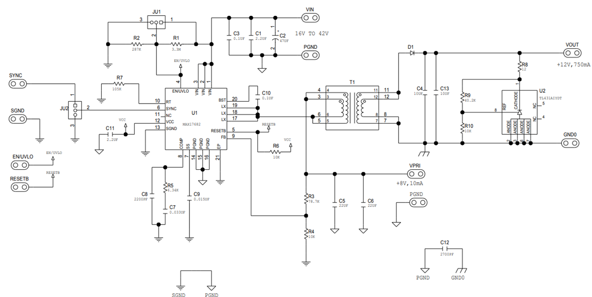
MAX17682EVKIT Schematic Diagram
Publicerad: 2017-06-06
| Uppdaterad: 2023-04-11
