Analog Devices / Maxim Integrated MAX20457 Dual Synchronous Buck Converters
Analog Devices Inc. MAX20457 Dual Synchronous Buck Converters provide two automotive-grade synchronous buck converters with a fixed frequency of either 2.1MHz or 400kHz. The two high-voltage synchronous step-down converters operate 180° out-of-phase. The MAX20457 operates with an input voltage supply from 3.5V to 36V and can operate in dropout conditions by running at a 95% duty cycle.ADI MAX20457 Dual Synchronous Buck Converters has protection features that include cycle-by-cycle current limit and thermal shutdown. The MAX20457 is specified for operation over the -40°C to +125°C automotive temperature range and is available in a thermally enhanced 5mm x 5mm, 28-Pin TQFNEP package. The MAX20457 Converters are intended for applications with mid-to-high power requirements that operate at a wide input voltage range, such as during automotive cold-crank or stop-start engine conditions.
Features
- Meets stringent OEM module power consumption and performance specifications
- 10μA Supply current with 5V buck on
- 8μA Supply Current with 3.3V buck on
- 10μA Supply current with both bucks on
- EMI Reduction features reduce interference with sensitive radio bands without sacrificing wide input voltage range
- 20ns (typ) Minimum on-time guarantees skip free operation for 3.3V output at 2.1MHz
- Spread-Spectrum option
- Phase-Locked Loop (PLL) frequency synchronization
- Integration and thermally enhanced packages save board space and cost
- Two 2.1MHz current-mode converters with forced fixed frequency and skip modes
- Thermally enhanced 5mm x 5mm, 28-Pin TQFNEP package
- Enables crank-ready designs
- Wide input supply range from 3.5V to 36V
- Protection features improve system reliability
- Supply undervoltage lockout
- Overtemperature and short-circuit protection
Applications
- Automotive start-stop system
- Instrument cluster
- Distributed DC power systems
- Navigation and radio head units
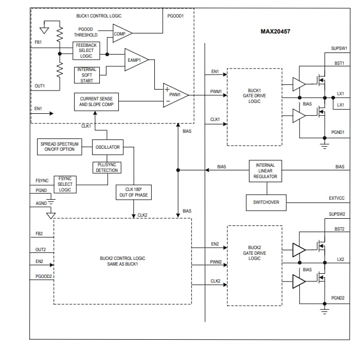
Block Diagram
Publicerad: 2021-02-08
| Uppdaterad: 2023-04-14
