Analog Devices Inc. MAX22000 Industrial Analog I/O
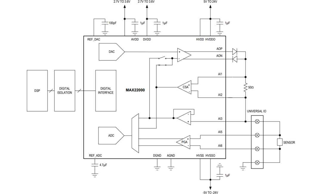
Analog Devices MAX22000 Industrial Configurable Analog I/O is a software configurable analog input/output solution. The MAX22000 offers one output that can be configured as voltage or current output, and also offers up to six analog inputs that can be configured as voltage or current inputs. Two of the analog inputs are configured as a differential Programmable Gain Amplifier (PGA), allowing for both low- and high-voltage inputs. The other analog inputs are high-voltage single-ended inputs. The transmit path (analog output) and the receive path (analog inputs) are completely independent and can be programmed for different configurations and modes of operation.The MAX22000 communicates through a high-speed 20MHz SPI bus for all configuration/management information and conversion results. An optional 8-bit CRC enhances the reliability of the SPI interface, protecting against all 8-bit bursts and double-bit errors. The device operates from 2.7V to 3.6V analog and digital supplies and up to ±24V high-voltage supplies.
The Analog Devices MAX22000 is available in a 64-pin LGA package and operates in the industrial temperature range of -40°C to +125°C.
Features
- Accurate
- AOVM mode:
- 0.02% FSR accuracy, room temperature
- 0.1% FSR accuracy, ±50°C temp variation
- 5ppm/°C internal reference
- AOVM mode:
- Flexible
- 6x analog inputs/1x analog output using software-configurable voltage and current
- 2x auxiliary ADC inputs for cold junction measurements
- RTD input mode in 2-, 3-, or 4-wire configurations
- Thermocouple input mode
- ±12.5V input/output voltage range
- ±25mA or ±2.5mA output current range
- ±25V, ±2.5V, ±500mV, ±250mV, and ±125mV PGA input voltage ranges
- +24V field supply for the current loop
- Optional external reference for ADC and/or DAC
- 6x GPIOs
- 20MHz SPI interface
- Robust
- ±36V protection on all analog I/O ports
- Overcurrent protection
- Thermal shutdown
- Undervoltage interrupt on all high voltage supplies
- CRC detection
- Open detection on all analog inputs
- 2kV HBM protection on all pins
- -40°C to +125°C operating temperature range
- Small 9mm x 9.5mm LGA64 package
Applications
- Programmable Logic Controllers (PLC)
- Programmable Automation Controllers (PAC)
- Distributed control systems
- Process control
Block Diagram
Typical Application Circuit
Resources
- Configurable Input/Output Modes for PLC Systems Using the MAX22000 and MAX14914A
- Guidelines to Implement CRC Programming for the MAX22000 Configurable Analog I/O
- Guidelines to Implementing Temperature Measurements with the MAX22000
- How to Program the MAX22000 Configurable Analog IO
- Software Configurable Universal Analog I/O
- Ultra-Portable IO on the Go
Publicerad: 2020-10-16
| Uppdaterad: 2024-07-11
