Analog Devices / Maxim Integrated MAX38650 nanoPower Buck Converter
Analog Devices Inc. MAX38650 nanoPower Buck Converter provides an ultra-low 390nA quiescent current and operates from a 1.8V to 5.5V input voltage. The MAX38650 supports load currents of up to 100mA with peak efficiencies of 95%. The MAX38650 offers high efficiency throughout the load range with a small total solution size. The device is ideal for battery applications where extended battery life is required.ADI MAX38650 nanoPower Buck Converter supports 100% duty cycle operation allowing seamless transition as battery discharges and falls below the target output voltage. The MAX38650 utilizes a unique control scheme that allows ultra-low quiescent current and high efficiency over a wide output current range.
The MAX38650 Converter is offered in a space-saving, 1.58mm x 0.89mm, 6-pin wafer-level package (WLP) (2 x 3 bumps, 0.4mm pitch), and is specified over the -40°C to +125°C operating temperature range.
Features
- Extends battery life
- 390nA Ultra-low quiescent supply current
- 5nA Shutdown current
- 95% Peak efficiency and over 85% at 10µA
- Easy to use addresses popular operation
- 1.8V to 5.5V Input Range
- Single resistor-adjustable VOUT from 1.2V to 3.3V (MAX38650A)
- Preprogrammed VOUT from 1.2V to 5V (MAX38650B) in steps of 50mV
- 100% Duty cycle mode for low dropout operation
- ±1.5% Output voltage accuracy
- 100mA Load current
- Protects system in multiple use cases
- Reverse-current blocking in shutdown
- Active discharge feature
- Reduces size and increases reliability
- -40°C to +125°C Operating temperature range
- 1.58mm x 0.89mm, 0.4mm pitch, 6-pin (2 x 3) WLP
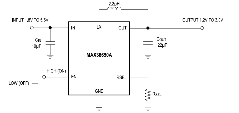
Typical Operating Circuit
Publicerad: 2021-02-03
| Uppdaterad: 2023-04-14
