Analog Devices / Maxim Integrated MAX5316 16-Bit Digital-to-Analog Converters
Analog Devices Inc. MAX5316 16-Bit Digital-to-Analog Converters (DACs) are high-accuracy, serial SPI input, and buffered voltage-output DACs in a 4mm x 5mm 24-lead TQFN package. These devices feature ±1 LSB INL (max) accuracy and a ±0.25 LSB DNL (typical) accuracy over the temperature range of -40°C to +105°C. The DAC voltage output is buffered with a fast settling time of 3µs and a low offset and gain drift of ±0.6ppm/°C of FSR (typical). The force-sense output (OUT) maintains accuracy while driving loads with long lead lengths. A separate AVSS supply is provided to permit the output amplifier to go to 0V (GND) to maintain full linearity performance near the ground. At power-up, the devices reset their outputs to zero or midscale. The wide 2.7V to 5.5V supply voltage range and integrated low-drift, low-noise reference buffer make for ease of use. The MAX5316 DACs feature a 50MHz 3-wire SPI interface.Features
- INL accuracy guaranteed with ±1LSB (max) over temperature
- Fast settling time (3µs) with 10kΩ || 100pF load
- Predetermined output device state in power-up and reset in system design for safe power-up-reset to zero or midscale DAC output (pin-selectable)
- Negative supply (AVSS) option allows full INL/DNL performance to 0V
- SPI interface compatible with 1.7V to 5.5V logic
- High integration reduces development time and PCB area
- Buffered voltage output directly drives 2kΩ load rail-to-rail
- Integrated reference buffer
- No external amplifiers required
- Small 4mm × 5mm, 24-pin TQFN package
Applications
- Automatic calibration
- Automatic test equipment
- Communication systems
- Data-acquisition systems
- Gain and offset adjustment
- Medical equipment
- Process control and servo loops
- Programmable voltage and current sources
- Test and measurement
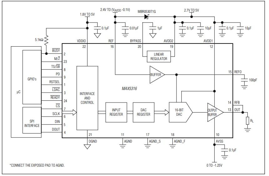
Typical Operating Circuit
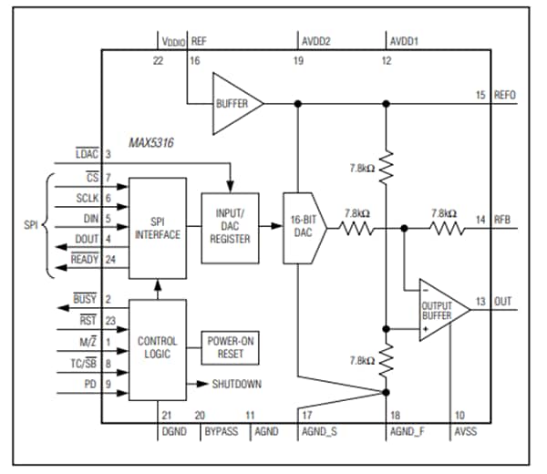
Functional Block Diagram
Publicerad: 2019-10-25
| Uppdaterad: 2023-04-26
