Analog Devices / Maxim Integrated MAX8686 Single/Multiphase DC-DC Converters
Analog Devices Inc. MAX8686 Single/Multiphase DC-DC Converters with integrated MOSFETs operate from a 4.5V to 20V input supply and generate an adjustable output voltage from 0.7V to 5.5V while delivering up to 25A per phase. ADI MAX8686 features programmable phase-shedding capability for improved efficiency during reduced load conditions. This ADI DC-DC converter employs a peak current-mode architecture that operates with an adjustable switching frequency from 300kHz to 1MHz. An adjustable current-limit threshold allows for optimization for different applications with different load currents. This Maxim Integrated DC-DC converter can be paralleled (up to eight) together in a true multiphase mode to deliver up to 200A of output current. It is ideal for use in a variety of applications, including DDR memory, POL power supplies, servers, telecom equipment, and more.Features
- Operating range from 4.5V to 20V input supply
- 1% Reference voltage accuracy over temperature
- Reference Input (REFIN) for output tracking or system reference voltage
- Adjustable switching frequency from 300kHz to 1MHz
- Single/multiphase operation delivers up to 25A/200A with integrated MOSFETs
- Adjustable current limit
- Monotonic output voltage at startup (Prebias)
- Output sink and source current capability
- Adjustable soft-start
- Thermal-overload protection
- Output overvoltage protection
Applications
- POL power supplies
- Module replacements
- Telecom equipment
- Networking equipment
- Servers
- DDR memory
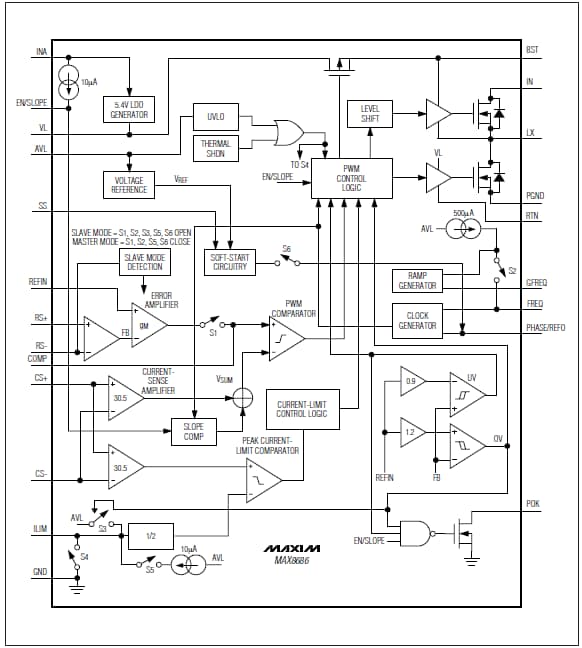
Block Diagram
Publicerad: 2012-04-19
| Uppdaterad: 2023-04-12
