Analog Devices / Maxim Integrated MAXREFDES41 Reference Design
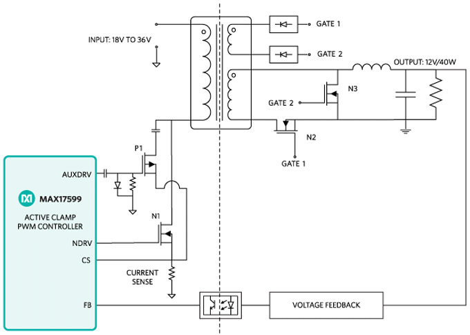
Analog Devices Inc. MAXREFDES41 Reference Design demonstrates the application of the MAX17599 low IQ, wide-input range, active clamp current-mode PWM controller. The MAX17599 contains all the control circuitry required for the design of wide-input isolated forward-converter industrial power supplies. The reference design operates over an 18V to 36V input voltage range, and provides up to 3.5A at 12V output.The reference design features the active-clamp transformer reset topology for forward converters. This reset topology has several advantages including reduced voltage stress on the switches, transformer size reduction due to larger allowable flux swing, and improved efficiency due to elimination of dissipative snubber circuitry. These features result in a compact and cost-effective isolated power supply. The design is set to switch at 250kHz. For EMI-sensitive applications, the user can program the frequency-dithering scheme, enabling low-EMI spread-spectrum operation.
Features
- Functional insulation
- Compact and flexible
- Low power dissipation
- Minimal external components
- Robust operation in adverse industrial environments
Applications
- PLCs
- Industrial process control
- Industrial sensors
- Telecom and datacom power supplies
- Isolated battery chargers
- Embedded computing
Block Diagram
Publicerad: 2014-11-19
| Uppdaterad: 2023-04-12
