Apex Microtechnology SA50 Complete H-Bridge PWM Amplifiers
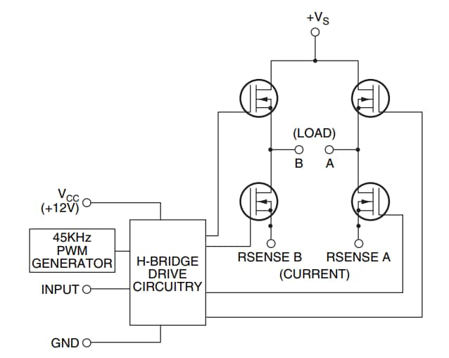
Apex Microtechnology SA50 Complete H-Bridge PWM Amplifiers are low-cost, 5A, 80V pulse width modulation (PWM) amplifiers housed in an 8-pin TO-3 isolated metal package. The Apex Microtechnology SA50 can be directly connected to a heatsink. The device's drive and control circuitry for low- and high-side switches is internal, as is the PWM circuitry. Only an analog signal for determining speed and direction in brush-type motor drive applications or an audio signal for switch mode audio amplification is needed.Features
- Up to 80V voltage supply operation
- 5A continuous high output current
- Low-cost complete H-bridge
- Self-contained smart low- or high-side drive circuitry
- Up to 80V voltage supply operation
- 97% typical high efficiency
- Four quadrant operation, torque control capability
- Internal PWM generation
Applications
- Brush-type motor control
- Class D switch mode amplifier
- Reactive loads
- Magnetic coils (MRI)
- Active magnetic bearing
- Vibration cancelling
Videos
Block Diagram
Publicerad: 2020-08-20
| Uppdaterad: 2024-04-05
