Broadcom HEDS-9930 (E2/E2L) SPI Programming Kits

Broadcom HEDS-9930 (E2/E2L) SPI Programming Kits are calibration kits that are designed to be used with the HEDS-9930 (E2/E2L) evaluation boards. The HEDS-9930 (E2/E2L) boards are used as a reference design for the AEDR-9930 encoder ASIC. These kits are ideal for closed-loop stepper motors, small motors, actuators, industrial printers, robotics, Pan-tilt-zoom (PTZ) cameras, portable medical equipment, optometric equipment, and linear stages.

Applications

  • Closed-loop stepper motors
  • Small motors and actuators
  • Industrial printers
  • Robotics
  • Card readers
  • Pan-Tilt-Zoom (PTZ) cameras
  • Portable medical equipment
  • Optometric equipment
  • Linear stages
     
     

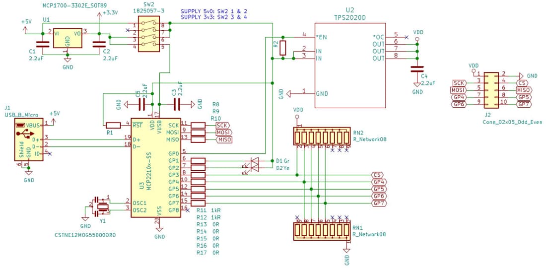
Schematic Diagarm

Schematic - Broadcom HEDS-9930 (E2/E2L) SPI Programming Kits
Publicerad: 2025-04-15 | Uppdaterad: 2025-04-30