Analog Devices Inc. LTC4381 Low Quiescent Current eFuses
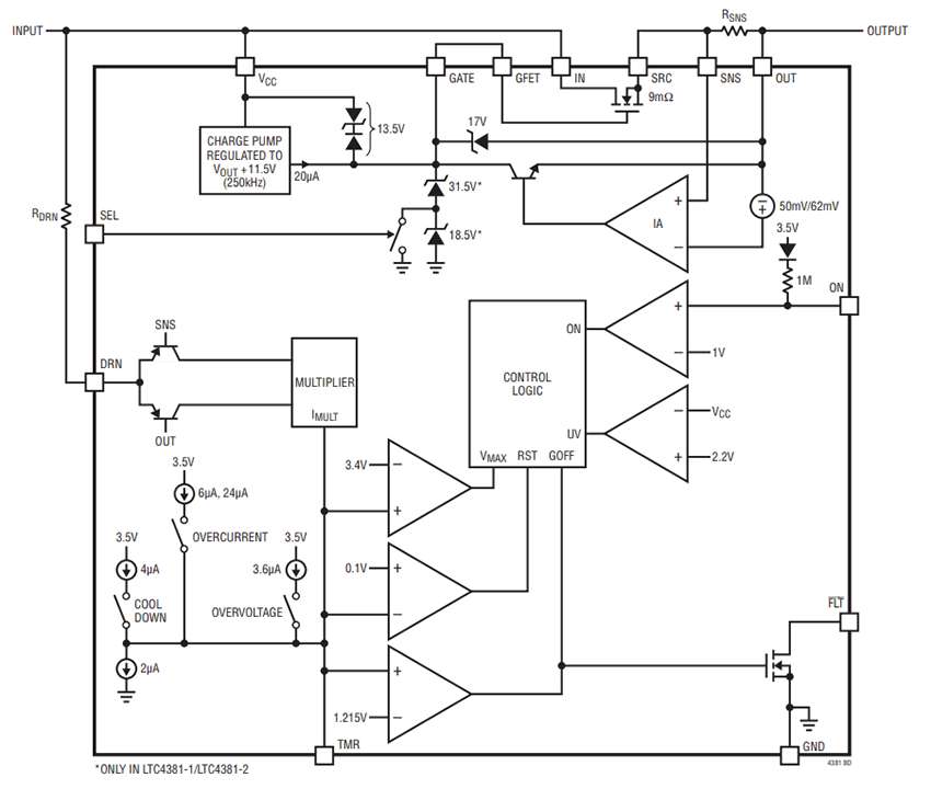
Analog Devices Inc. LTC4381 Low Quiescent Current eFuses are an integrated solution with an internal 9mΩ N-channel MOSFET. Overvoltage protection is provided by clamping the internal 9mΩ N-channel MOSFET gate voltage to limit the output voltage to a safe value during overvoltage events such as load dumps in automobiles. The MOSFET's safe operating area is production tested and guaranteed for the stresses during high voltage transients. Fixed output clamp voltages are selectable for 12V and 24V/28V systems. For systems of any voltage up to 80V, use the adjustable clamp versions.Overcurrent protection is also provided. An internal multiplier generates a TMR pin current proportional to VDS and ID so that operating time in both overcurrent and overvoltage conditions is limited in accordance with MOSFET stress. The GATE pin can drive back-to-back MOSFETs for reverse input protection, eliminating the voltage drop and dissipation of a Schottky diode solution. A low 6μA operating current permits use in always-on and battery-powered applications.
The Analog Devices LTC4381 Low Quiescent Current eFuses are available in a 32-lead DFN (7mm × 5mm) plastic package and operate within a -40° to +125°C temperature range.
Features
- Withstands surge voltages up to 100V
- Internal 9mΩ N-channel MOSFET
- 20ms guaranteed safe operating area at 70V, 1A
- 6µA operating low quiescent current
- Operates through automobile cold crank
- Wide 4V to 72V operating voltage range
- No input TVS needed
- Overcurrent protection
- Selectable internal 28.5V/47V or adjustable output clamp voltage
- Reverse input protection to -60V
- Adjustable turn-on threshold
- Adjustable fault timer with MOSFET stress acceleration
- Latchoff and retry options
- Low retry duty cycle during faults
- 32-lead DFN (7mm × 5mm) package
Applications
- Automotive 12V, 24V, and 48V systems
- Avionic/industrial surge protection
- Hot swap/live insertion
- High side switch for battery-powered systems
- Automotive load dump protection
Typical Application
Block Diagram
Publicerad: 2024-07-08
| Uppdaterad: 2024-07-11
