Cirrus Logic CS430x High Performance DACs

Cirrus Logic CS430x High Performance Digital-to-Analog Converters (DACs) feature 2-channel, 4-channel, and 8-channel DACs with high-resolution 32-bit digital architecture. These DACs incorporate a proprietary analog FIR architecture to reduce out-of-band noise and minimize the external component requirements. The CS430x DACs' digital input is supported via the Audio Serial Port (ASP) at sample rates up to 768kHz. These DACs provide low-latency digital interpolation filters and support multichannel operation in I2S, left-justified, and TDM data formats. The CS430x DACs are configured using a control interface that supports both I2C and SPI modes of operation.

The CS430x DACs support a 1.8V to 3.3V digital input/output voltage supply range and operate from -40°C to 85°C temperature range. These DACs are available with a 0.4 mm pitch in a 48-pin QFN package. Typical applications include A/V receivers, digital mixing consoles, high-performance speakers and soundbars, DAW interfaces, and musical instruments.

Features

  • High-performance DACs:
    • Differential analog architecture
    • High-resolution 32-bit digital architecture
    • Low-latency digital filters and digital volume control
  • Current-mode output for optimal dynamic range into an application-specific output buffer
  • PLL supports a range of external system-clock references
  • Sample timing alignment across multiple devices
  • Audio serial port (ASP) sample rates up to 768 kHz:
    • I2S, left-justified, and TDM data formats
  • DSD interface operating up to 512×fs oversample rate
  • Hardware and software control modes:
    • I2C control port up to 1MHz
    • SPI control port up to 24MHz
    • Hardware control with no host processor required
  • Single-supply operation at 3.3V:
    • Support for 1.8V to 3.3V digital input/outputs
  • 48-pin QFN package

Applications

  • A/V receivers
  • Digital mixing consoles
  • High-performance speakers and soundbars
  • DAW interfaces
  • Musical instruments

Specifications

  • Enhanced oversampling sigma-delta DAC:
    • Dynamic range (A-weighted):
      • 123dB (CS4304P and CS4308P)
      • 118dB (CS4304S and CS4308S)
      • 128dB (CS4302P)
    • 4.5/Fs group delay at 96kHz sample rate (slow roll-off, minimum-phase filter) 
      • Total Harmonic Distortion + Noise (THD+N)
        • -115dB (CS4304P, CS4302P, and CS4308P)
        • -110dB (CS4304S and CS4308)
    • 10mW power consumption per channel (8 channels enabled) (CS4308P and CS4308S)

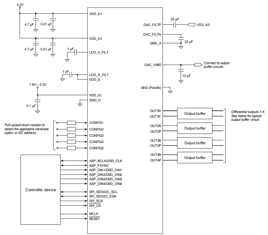
Typical Connection Diagram

Application Circuit Diagram - Cirrus Logic CS430x High Performance DACs
Publicerad: 2025-08-21 | Uppdaterad: 2025-12-29