Diodes Incorporated AP66300 Evaluation Board
Diodes Incorporated AP66300 Evaluation Board has a simple layout and allows access to the appropriate signals through test points. The Diodes Incorporated AP66300 board can assess the AP66300's performance. The AP66300 converters include an adjustable switching frequency and are internally compensated with a 500kHz default frequency.Features
- Simple layout that allows access to the appropriate signals through test points
- Assess the AP66300's performance
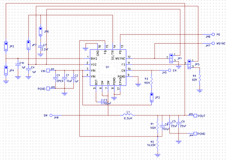
SCHEMATIC
Publicerad: 2024-02-13
| Uppdaterad: 2024-03-13
