Diodes Incorporated AL8891Q Automotive Synchronous Buck LED Driver
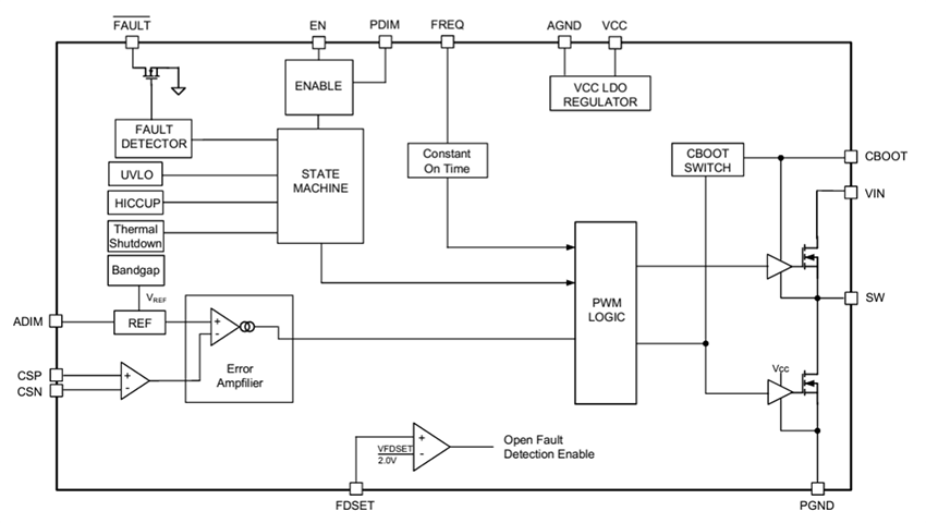
Diodes Incorporated AL8891Q Automotive Synchronous Buck LED Driver is an easy-to-use synchronous step-down DC-DC LED driver with a high-side current sense capable of driving up to 2A of constant current from an input voltage ranging from 4.5V to 65V. Optimizing high efficiency, the AL8891Q provides a high switching frequency of up to 2.5MHz, allowing a smaller inductor size and compact form factor solution. The pin arrangement allows a simple, optimum PCB layout. Constant on-time control achieves simple control-loop compensation and cycle-by-cycle current limiting with a fast dynamic response.Features such as fault flag, PWM/analog dimming, internal soft start, and shutdown provide a flexible and easy-to-use platform for various applications. Discontinuous conduction and automatic frequency reduction at light loads improve light-load efficiency. Protection features include thermal shutdown, VIN and VCC undervoltage lockout, cycle-by-cycle current limit, output open and short circuit protection for the LED, and external component open/short protection. The Diodes Incorporated AL8891Q LED driver is available in a thermally enhanced TSSOP16EP package.
Features
- AEC-Q100 Grade 1 qualified, PPAP capable, and manufactured in IATF16949 certified facilities
- 4.5V to 65V input voltage
- 64V maximum output voltage
- VOUT close to VIN rail (up to 99% duty cycle)
- Integrated MOSFETs
- 200mΩ high-side
- 130mΩ low-side
- 2A constant output current
- High-side current sense
- 4% LED current accuracy
- Supports both PWM and analog dimming
- Internal compensation without an external capacitor
- 2500kHz maximum switching frequency
- 97% efficiency
- 200mV sense/feedback voltage
- 1mA typical quiescent current
- Cycle-by-cycle current protection
- Diagnosis and fault flag indicator
- LED open and short protection
- Overtemperature thermal protection and auto-restart
- -40°C to +125°C ambient temperature range
- Thermally enhanced TSSOP-16EP package
- Totally lead-free and fully RoHS compliant
- Halogen- and antimony-free, Green device
Applications
- Automotive head lights
- Daytime running lights (DRL)
- Front and rear fog lights
- Turn/stop lights
- Map lights
- Dimmable interior/exterior lights
Typical Application
Block Diagram
Publicerad: 2024-10-18
| Uppdaterad: 2025-10-10
