Diodes Incorporated AP3103A AC/DC PWM Controller
Diodes Incorporated AP3103A AC/DC PWM Controller is designed as a low startup current, current mode PWM controller with the green-mode power-saving operation. The PWM switching frequency at normal operation is externally programmable and trimmed to a tight range. In conditions of a very light load, AP3103A devices enter a burst mode to minimize switching loss. To help minimize audible noise in the system, the SOT26-packaged AP3103A controller has a minimum switching frequency setting of 20kHz, while a built-in frequency dithering function ensures a reduction in EMI emissions. In order to help increase system reliability, AP3103A controllers integrate a complete range of protection functions. Leading-Edge Blanking (LEB) of the current sensing and internal slope compensation are included, along with cycle-by-cycle current limit (OCP), VCC Over Voltage Protection (VOVP), and OLP protection.Features
- Very Low Start-up Current
- Current Mode Control
- Non-audible-noise Green-mode Control
- Internal Slope Compensation
- Soft Start During Startup Process
- Frequency Fold Back for High Average Efficiency
- Useful Pin Fault Protection:
- SENSE Pin Floating
- SENSE Pin Short to Ground
- FB/Opto-coupler Open/Short
- Secondary Winding Short Protection with FOCP
- Soft Switching for Reducing EMI
- VCC Maintain Mode
- Comprehensive System Protection Feature:
- VCC Over Voltage Protection (VOVP)
- Over Load Protection (OLP)
- Mini Size with Packages
- Totally Lead-free & Fully RoHS Compliant
- Halogen and Antimony Free."Green" Device
Applications
- Switching AC-DC Adapter/Charger
- ATX/BTX Auxiliary Power
- Set-top Box (STB) Power Supply
- Open Frame Switching Power Supply
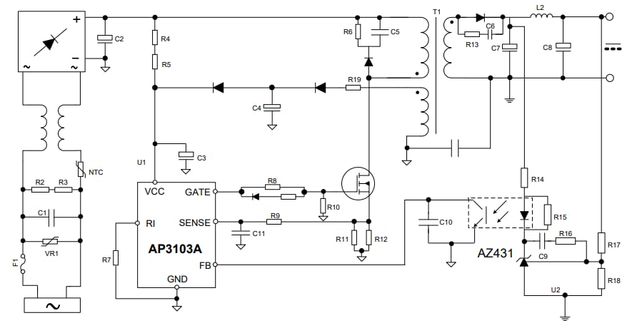
Typical Application Circuit
Publicerad: 2014-12-17
| Uppdaterad: 2020-12-21
