Diodes Incorporated AP3303 Synchronous Rectification Switcher

Diodes Inc. AP3303 Synchronous Rectification Switcher is designed for an offline power supply requiring ultra-low standby power, high-power density, and comprehensive protection. The Diodes Inc. AP3303 Switcher can coordinate with a secondary side USBPD or quick charger controller, providing a flyback charger solution.

The IC will enter the burst mode at no or light load to minimize standby power consumption. The minimum switching frequency of 24kHz typ. is set to avoid audible noise. When the load increases, the IC will enter QR mode with frequency foldback to improve system efficiency and EMI performance. The maximum switching frequency of 120kHz typ. is set to clamp the QR frequency to reduce switching power loss. Furthermore, the frequency dithering function is built to minimize EMI emissions.

The AP3303 permits an inner high-voltage start-up function through the HV pin, which can reduce the standby loss. Additionally, the AP3303 integrates a VCC LDO circuitry, allowing the LDO to regulate the wide range VCC_IN to an acceptable value. This makes the device ideal for wide range output voltage applications.

Brownout protection, cycle-by-cycle current limit, VCC Over Voltage Protection (VOVP), Secondary-side Output OVP (SOVP) and UVP (SUVP), internal OTP, Over Load Protection (OLP) and pins’ fault protection are comprehensive protection features included on the AP3303.

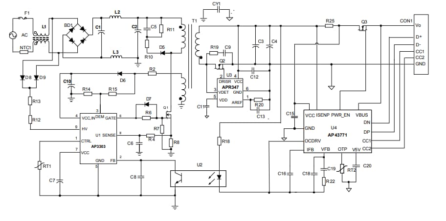
The AP3303 system can achieve higher power conversion efficiency and better thermal performance when combined with the APR347 synchronous controller.

Features

  • Quasi-resonant operation under all line and load conditions
  • Non-audible-noise quasi-resonant control
  • High-voltage startup
  • Embedded VCC LDO to guarantee wide range VCC_IN voltage
  • Low VCC charge current reduces standby power in output short situation
  • Adaptive burst mode operation with output voltage
  • Adaptive output power limit with output voltage
  • Soft start during the startup process
  • Frequency fold back for high average efficiency
  • Constant over current protection
  • Secondary winding short protection with FOCP
  • Frequency dithering for reducing EMI
  • VCC maintain mode
  • Useful Pin fault protection
    • SENSE Pin floating
    • FB/optocoupler open/short
  • Comprehensive system protection feature
    • Programmable external OTP
  • Over Load Protection (OLP)
  • Brown in/out protection
  • Secondary-Side OVP (SOVP) and UVP (SUVP)
  • SSOP-9 (Type CJ) is available
  • Totally lead-free and fully RoHS compliant
  • Halogen and antimony free "Green" device

Applications

  • Switching AC-DC adapter/charger
  • ATX/BTX auxiliary power
  • Set-Top Box (STB) power supply
  • Open frame switching power supply

Typical Applications Circuit

Application Circuit Diagram - Diodes Incorporated AP3303 Synchronous Rectification Switcher
Publicerad: 2019-10-29 | Uppdaterad: 2023-08-04