Diodes Incorporated AP6450xQ Switching Voltage Regulators

Diodes Incorporated AP6450xQ Switching Voltage Regulators are 40V, 5A, and high-efficiency synchronous DC-DC buck converters qualified to AEC-Q100 grade 1. The regulators fully integrate a 45mΩ high-side power MOSFET and a 20mΩ low-side power MOSFET to provide high-efficiency step-down DC-DC conversion. These AP6450xQ regulators feature a special gate drive/bootstrap design that enables them to operate in LDO mode, with a near 100% duty cycle. The regulators enter Pulse Frequency Modulation (PFM) and automatically enhances efficiency, as the load current approaches zero. The AP6450xQ regulators are easily used by minimizing the external component count due to its adoption of peak current mode control.

The AP64500Q and AP64502Q regulators have programmable switching frequencies, up to 2.2MHz, that can also be synchronized to an external clock. The AP64501Q has a nominal 570kHz switching frequency. The AP64501Q and AP64502Q regulators have programmable soft-start that reduces inrush currents, while the AP64500Q and AP64501Q have external compensation to optimize the loop response. The switching regulators feature Frequency Spread Spectrum (FSS) with a switching frequency jitter of ±6%. This reduces EMI by not allowing emitted energy to stay in any one frequency for a significant period of time. These AP6450xQ switching voltage regulators are available in the SO-8EP package. The AP6450xQ regulators are ideal for use in automotive devices such as power systems, infotainment, instrument clusters, telematics, and lighting control.

Features

  • AEC-Q100 qualified with the following results:
    • Device temperature Grade 1: -40°C to 125°C TA range
    • Device HBM ESD Classification Level H2
    • Device CDM ESD Classification Level C5
  • 3.8V to 40V input voltage range
  • 5A continuous output current
  • 0.8V ±1% reference voltage
  • 25µA low quiescent current (PFM)
  • AP64501Q :
    • 570kHz switching frequency
  • AP64500Q and AP64502Q:
    • 100kHz to 2.2MHz switching frequency
  • Up to 85% efficiency @ 5mA light load
  • Proprietary gate driver design for best EMI reduction
  • FSS to reduce EMI
  • Low-Dropout (LDO) mode
  • Precision enable threshold to adjust UVLO
  • Protection circuitry:
    • Undervoltage Lockout (UVLO)
    • Output Overvoltage Protection (OVP)
    • Cycle-by-cycle peak current limit
    • Thermal shutdown
  • Totally Lead-free and fully RoHS compliant
  • Halogen and antimony free

Applications

  • Automotive:
    • Power systems
    • Infotainment
    • Instrument clusters
    • Telematics
    • Lighting control
  • Advanced driver assistance systems

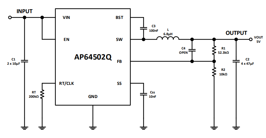
Ap6450xQ Application Circuits

Publicerad: 2021-02-18 | Uppdaterad: 2022-03-11