Diodes Incorporated PI6CG330440 19-Output Clock Generator
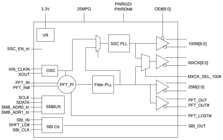
Diodes Incorporated PI6CG330440 19-Output Clock Generator with a very low jitter clock generator that meets PCIe 1.0/2.0/3.0/4.0/5.0 clock requirements. This clock generator takes a reference input to generate 25MHz and 100MHz outputs. The device operates at 3.3V of supply voltage and supports Intel's CK440Q specification. This clock generator features an on-chip termination that can save 80 external resistors and simplify the layout.Features
- Supports Intel's CK440Q specification
- 3.3V supply voltage
- 25MHz crystal or an input from a XO/TCXO/OCXO for meeting customer-specification PPM requirements
- 19 differential clock output pairs at 1.4V differential into PCI express (PCIe*) compliant test load
- 7 dedicated 100MHz outputs
- 3 dedicated 25MHz outputs
- 9 selectable outputs capable of driving 25MHz or 100MHz
- 85Ω differential drivers
- Programmable SSC on the 100MHz
- SMBus programmable configurations with multiple SMBus addresses
- Two tri-level addresses selection (9 SMBus addresses)
- PCIe compatible OE control on 7 pins, and 3 wire shift/load control on all outputs
- 0.08ps very low jitter outputs effective phase jitter after PCIe 5.0 transfer function
- Dedicated pins for platform time input and output (PFT_IN and PFT_OUT) clocking
- Totally lead-free and fully RoHS compliant
- Halogen and antimony free green device
- 100-Contact, 8mm x 8mm UQFN (ZUD) Pb-free and green packaging
Block Diagram
Publicerad: 2022-03-22
| Uppdaterad: 2022-05-25
