DIOO Microcircuits DIO62820 Step-Down DC-DC Regulator ICs
DIOO Microcircuits DIO62820 Step-Down DC-DC Regulator ICs are high-efficiency, high-frequency, and synchronous ICs that deliver up to 5MHz oscillation frequency. Under the PWM/PFM automatic switching control, these regulator ICs operate in discontinuous conduction mode under light load to reduce the oscillation frequency at light load. The DIO62820 regulator ICs adopt high-frequency switch control, which reduces the size of peripheral devices. These regulator ICs feature a 14μA low operating quiescent current and 0.9V to 1.8V (±2%) output voltage application. The DIO62820 regulator ICs are used in wearable devices, camera modules, wireless earphones, and smartphones.Features
- 2.5V to 5.5V input voltage range
- 600mA output current capability
- Efficiency (fOSC = 5MHz): 88% (VOUT = 1.2V)
- 14μA low operating quiescent current
- 0.9V to 1.8V (±2%) output voltage application
- PWM/PFM auto operating mode
Applications
- Wearable devices
- Camera modules
- Wireless earphones
- Smartphones
Simplified Schematic
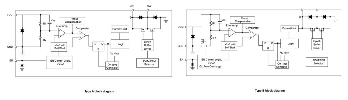
Block Diagrams
Publicerad: 2024-10-04
| Uppdaterad: 2024-12-03
