Texas Instruments INA75xEVM Evaluation Modules
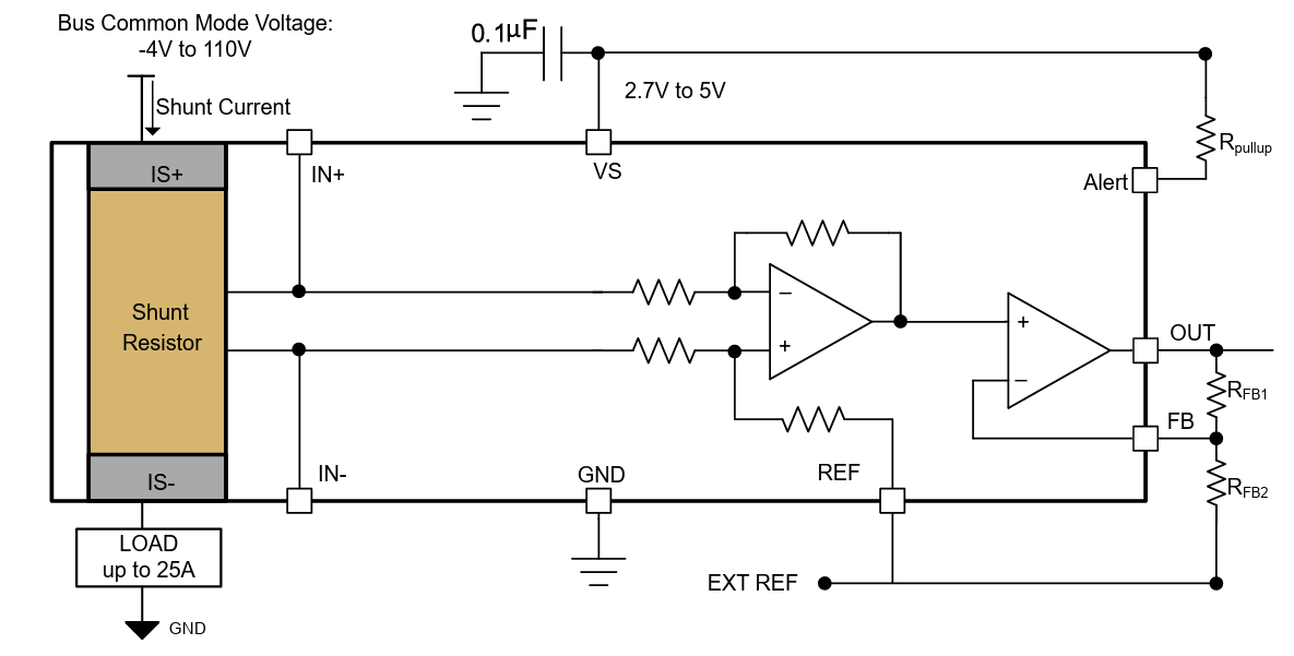
Texas Instruments INA75xEVM Evaluation Modules allow users to evaluate the INA750x and INA751x current-sense amplifiers. The devices are bidirectional, ultra-precise, current-sense amplifiers with 25A EZShunt™ technology and a -4V to 110V range. The TI INA75xEVM supplies a platform that enables gain and reference voltage configuration.Features
- Evaluation of all sensitivity options for the INA750 and INA751
- Ease-of-access to device pins with test points
- Evaluation of high-side and low-side configurations
Applications
- Motor drives, solenoids, and actuators
- Injection molding machine, cordless power tools
INA750 Block Diagram
Layout
Publicerad: 2025-02-03
| Uppdaterad: 2025-02-06
