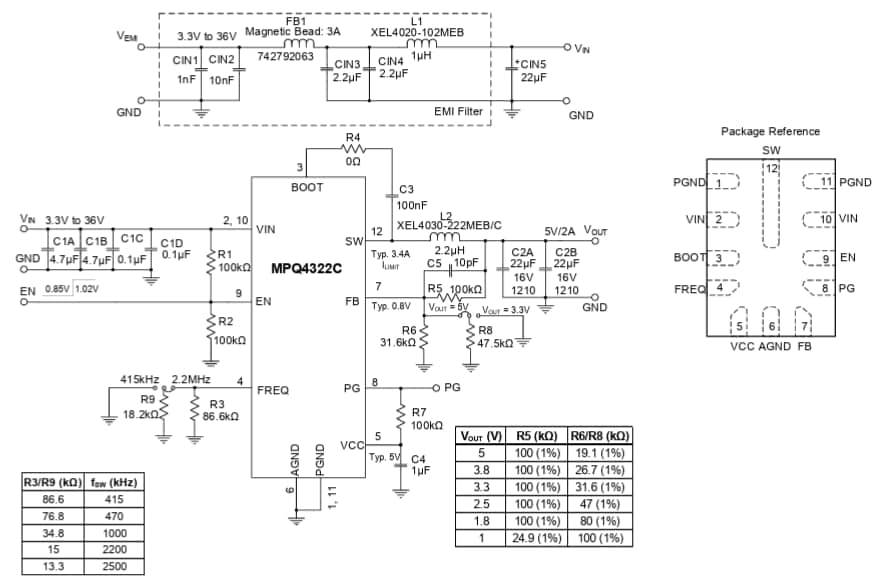
Monolithic Power Systems (MPS) EVQ4322C-D-00A Evaluation Board
Monolithic Power Systems (MPS) EVQ4322C-D-00A Evaluation Board is designed to evaluate the capabilities of the MPQ4322CGDE-AEC1 step-down switching regulator. This regulator operates in a configurable frequency range of 350kHz to 2.5MHz and a 3.3V to 36V input voltage range. The MPQ4322CGDE-AEC1 synchronous regulator has integrated internal high-side and low-side MOSFETs. This board is ideal for automotive infotainment systems, automotive clusters, Advanced Driver Assistance Systems (ADAS), and industrial power systems.Applications
- Automotive infotainment systems
- Automotive clusters
- Advanced Driver Assistance Systems (ADAS)
- Industrial power systems
Schematic
Publicerad: 2025-04-24
| Uppdaterad: 2025-05-15
